为创新服务,专业的新型储能信息平台!
当前位置:首页 > 招标与数据 > 项目招标

1.295元/Wh!陕西交控丝路建设预中标通能新能源100MW/200MW独立储能项目EPC

2025-09-24 20:23:55 来源:储能中国网

关键词:

储能新型储能

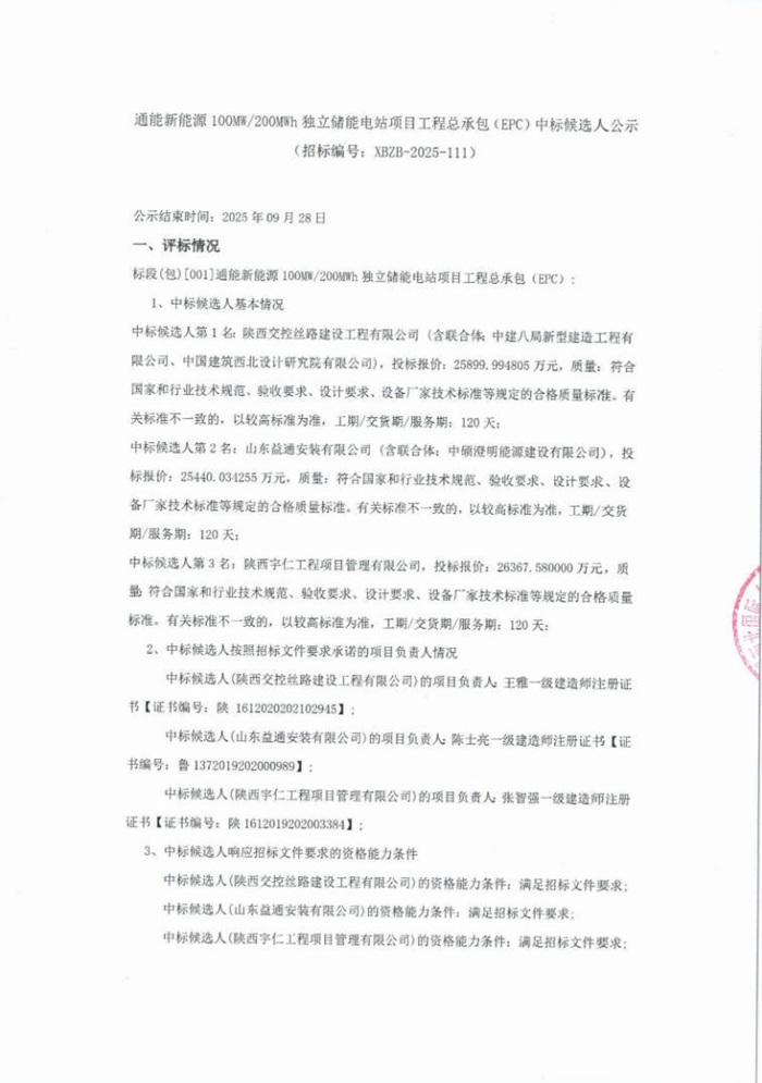
  储能中国网获悉,9月24日,通能新能源发布陕西省宝鸡市100MW/200MWh独立储能电站项目工程总承包(EPC)中标候选人公示。陕西交控丝路建设工程有限公司(含联合体:中建八局新型建造工程有限公司、中国建筑西北设计研究院有限公司)以单价1.2950元/Wh预中标。

  中标候选人具体情况为:

  第一中标候选人:陕西交控丝路建设工程有限公司(含联合体:中建八局新型建造工程有限公司、中国建筑西北设计研究院有限公司),投标报价为25899.99万元,折合单价为1.2950元/Wh;

  第二中标候选人:山东益通安装有限公司(含联合体:中硕澄明能源建设有限公司),投标报价为25440.03万元,折合单价为1.2720元/Wh;

  第三中标候选人:陕西宇仁工程项目管理有限公司,投标报价为26367.58万元,折合单价为1.3184元/Wh。

  招标公告显示,建设地点为陕西省宝鸡市凤翔区范家寨镇乔家堡村陕西三泰工贸有限公司厂区内,拟建100MW/200MWh(交流侧)储能电站、电能物联网远程运维中心,项目用地面积20000平方米(约30亩)。建设包含功率100MW、额定功率200MWh磷酸铁锂独立储能电站、电能物联网远程运维中心及升压站和外送线路。

  中标候选人公示原文如下:

储能中国网版权及免责声明:

1)储能中国网转载其他网站内容文字或图片,出于传递更多行业信息而非盈利之目的,同时本网站并不代表赞成其观点或证实其描述,内容仅供参考。版权归原网站、作者所有,若有侵权,请联系我们删除。

2)凡注明“来源-储能中国网” 的内容属储能中国网原创,转载需授权,转载应并注明“来源:储能中国网”。

关于我们 | 联系我们 | 宣传合作 | 人才招聘

本网站部分内容均由编辑从互联网收集整理,如果您发现不合适的内容,请联系我们进行处理,谢谢合作!

版权所有:储能中国网 备案信息:京ICP备2022014822号-1 投稿邮箱:cnnes2022@163.com

Copyright ©2010-2022

京公网安备 11010502049734号

Baidu
map