为创新服务,专业的新型储能信息平台!
当前位置:首页 > 招标与数据 > 项目招标

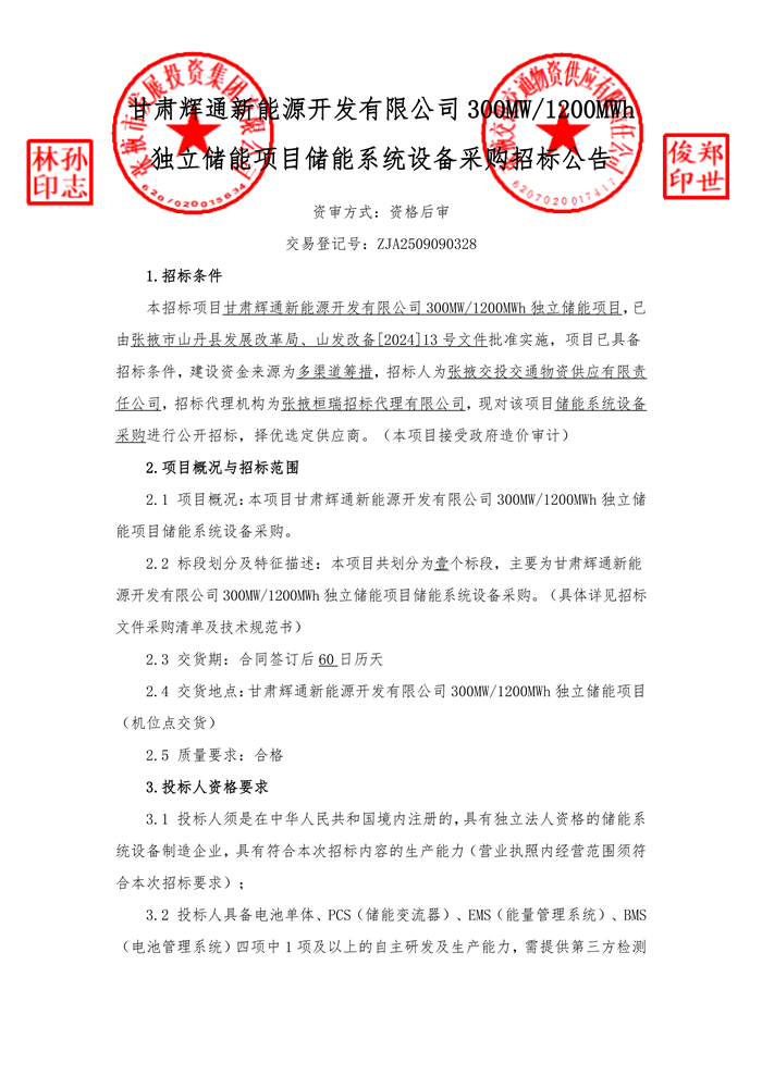
300MW/1200MWh!甘肃辉通新能源独立储能项目储能系统设备采购招标

2025-09-24 20:20:38 来源:储能中国网

关键词:

储能新型储能

  储能中国网获悉,9月23日,甘肃辉通新能源开发有限公司发布300MW/ 1200MWh独立储能项目储能系统设备采购招标公告。招标人为张掖交投交通物资供应有限责任公司(由国有控股的张掖交通建设投资有限责任公司全资持股)。

  招标公告提出,投标人应具有至少一个单体项目容量≥100MWh的投运业绩或具有自2022 年1月1日至投标截止日(以合同签订时间为准)累计不低于1000MWh的磷酸铁锂电化学储能系统集成设备合同业绩(至少包含电池预制舱、PCS)。另外要求,电池生产日期不得早于项目实际供货日期超过3个月。

  据悉,该项目新建1座规模为300MW/1200MWh独立储能电站,共设置60套5MWh集装箱式电池舱(磷酸铁锂电池舱),60套PCS升压一体舱;配套建设1座330KV升压站,主变规模1×360MVA,储能单元所发电力经35k (略) 送入配套建设的330kV升压站,新 (略) 0.52km,线路起点为本项目330kV升压站,终点为330kV建业变本次扩建330kV出线间隔,全线 (略) 架设。本项目总投资*.*元,其中环保投资*元,占总投资的0.08%。

  项目设计中标单位为:信息产业电子第十一设计研究院科技工程股份有限公司

  设备采购招标公告原文如下:
 

储能中国网版权及免责声明:

1)储能中国网转载其他网站内容文字或图片,出于传递更多行业信息而非盈利之目的,同时本网站并不代表赞成其观点或证实其描述,内容仅供参考。版权归原网站、作者所有,若有侵权,请联系我们删除。

2)凡注明“来源-储能中国网” 的内容属储能中国网原创,转载需授权,转载应并注明“来源:储能中国网”。

关于我们 | 联系我们 | 宣传合作 | 人才招聘

本网站部分内容均由编辑从互联网收集整理,如果您发现不合适的内容,请联系我们进行处理,谢谢合作!

版权所有:储能中国网 备案信息:京ICP备2022014822号-1 投稿邮箱:cnnes2022@163.com

Copyright ©2010-2022

京公网安备 11010502049734号

Baidu
map