为创新服务,专业的新型储能信息平台!
当前位置:首页 > 招标与数据 > 项目招标

200MW/800MWh!中节能发布乌兰察布独立储能电站储能设备采购中标候选人公示

2025-08-18 19:09:59 来源:中节能

关键词:

储能新型储能

  储能中国网获悉,近日,中节能发布乌兰察布市察右前旗天皮山80万千瓦时独立储能电站储能设备采购中标候选人公示。

  中标候选人情况如下:

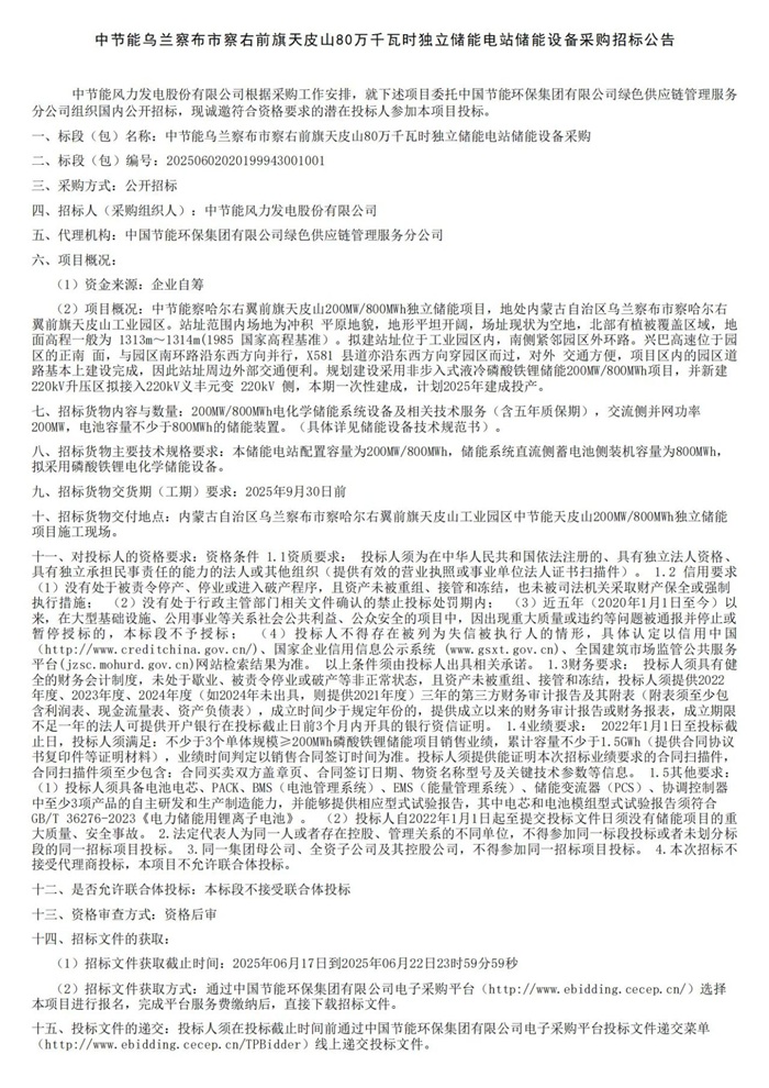
  第一中标候选人 :中天储能科技有限公司 ,投标报价31131.64万元,折合单价0.389元/Wh;

  第二中标候选人 :中车株洲电力机车研究所有限公司 ,投标报价32408万元,折合单价0.4051元/Wh;

  第三中标候选人:比亚迪汽车工业有限公司,投标报价32000万元,折合单价0.4元/Wh。

  据悉,中节能察哈尔右翼前旗天皮山200MW/800MWh独立储能项目,地处内蒙古自治区乌兰察布市察哈尔右翼前旗天皮山工业园区。此次招标200MW/800MWh电化学储能系统设备及相关技术服务(含五年质保期),交流侧并网功率200MW,电池容量不少于800MWh的储能装置。本储能电站配置容量为200MW/800MWh,储能系统直流侧蓄电池侧装机容量为800MWh,拟采用磷酸铁锂电化学储能设备。

  原公告如下:

储能中国网版权及免责声明:

1)储能中国网转载其他网站内容文字或图片,出于传递更多行业信息而非盈利之目的,同时本网站并不代表赞成其观点或证实其描述,内容仅供参考。版权归原网站、作者所有,若有侵权,请联系我们删除。

2)凡注明“来源-储能中国网” 的内容属储能中国网原创,转载需授权,转载应并注明“来源:储能中国网”。

关于我们 | 联系我们 | 宣传合作 | 人才招聘

本网站部分内容均由编辑从互联网收集整理,如果您发现不合适的内容,请联系我们进行处理,谢谢合作!

版权所有:储能中国网 备案信息:京ICP备2022014822号-1 投稿邮箱:cnnes2022@163.com

Copyright ©2010-2022

京公网安备 11010502049734号

Baidu
map