为创新服务,专业的新型储能信息平台!
当前位置:首页 > 招标与数据 > 项目招标

200MW/800MWh!甘肃张掖市独立储能EPC二次招标公告

2025-08-18 15:02:14 来源:华夏能源网

关键词:

储能新型储能

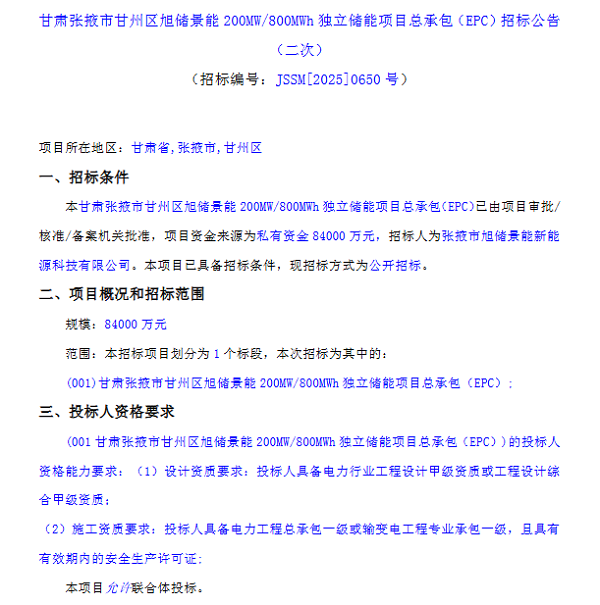
  储能中国网获悉,近日,甘肃张掖市旭储景能新能源发布200MW/800MWh独立储能EPC招标公告(二次),项目位于甘肃张掖,项目资金来源为私有自筹84000万元,约合1.05元/Wh。

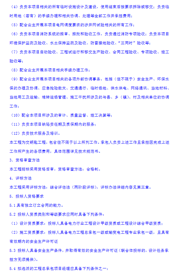
  项目建设储能电站、330kV/35kV/10kV升压变电站以及配套送出工程和综合楼、危废品间、消防泵房及其它附属配套设施等。

  张掖市旭储景能新能源科技有限公司为东旭蓝天控股公司。1982年成立,1994年上市,公司主营智慧能源运营、生态环境治理等绿色发展综合解决方案。新能源方面,有超1GW光伏电站并网容量,业务覆盖多国家地区;生态环保业务涵盖生态综合治理、水环境修复等领域。

  该招标曾于6月份发布招标公告,8月2日发布中标结果公告,后收到中标人西格码电气股份有限公司(成员)放弃联合体说明,故该项目将进行重新招标。

  原文如下:

储能中国网版权及免责声明:

1)储能中国网转载其他网站内容文字或图片,出于传递更多行业信息而非盈利之目的,同时本网站并不代表赞成其观点或证实其描述,内容仅供参考。版权归原网站、作者所有,若有侵权,请联系我们删除。

2)凡注明“来源-储能中国网” 的内容属储能中国网原创,转载需授权,转载应并注明“来源:储能中国网”。

关于我们 | 联系我们 | 宣传合作 | 人才招聘

本网站部分内容均由编辑从互联网收集整理,如果您发现不合适的内容,请联系我们进行处理,谢谢合作!

版权所有:储能中国网 备案信息:京ICP备2022014822号-1 投稿邮箱:cnnes2022@163.com

Copyright ©2010-2022

京公网安备 11010502049734号

Baidu
map