为创新服务,专业的新型储能信息平台!
当前位置:首页 > 行业资讯

自愿配储,鼓励采用共享储能模式!内蒙乌海启动2025分散式风电、分布式光伏项目申报

2025-04-11 21:42:46 来源:海勃湾区能源局

关键词:

新能源储能

  储能中国网获悉,日前,内蒙古乌海能源局下发关于分散式风电、分布式光伏项目2025年开发建设计划的通知。通知指出,分布式新能源项目开发建设坚持“因地制宜、就近消纳、融合发展”原则,优先支持乡村振兴、工业园区、公共设施等场景应用。

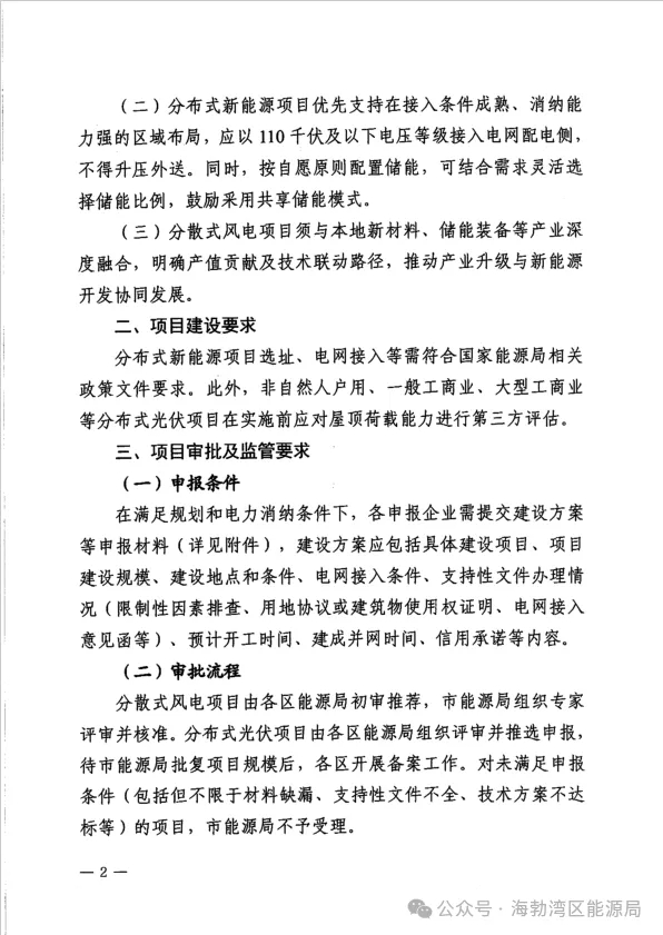
  分布式新能源项目优先支持在接入条件成熟、消纳能力强的区域布局,应以110千伏及以下电压等级接入电网配电侧,不得升压外送。同时,按自愿原则配置储能,可结合需求灵活选择储能比例,鼓励采用共享储能模式。

  《计划》指出,非自然人户用、一般工商业、大型工商业等分布式光伏项目在实施前应对屋顶荷载能力进行第三方评估。

  此外,项目批复后,原则上6个月内开工建设,建设工期小于12个月。项目并网后要在国家可再生能源信息管理平台填报建档立卡信息。对于未按规定时间并网的项目,各区能源局应及时予以清理废止。

  原文如下:

储能中国网版权及免责声明:

1)储能中国网转载其他网站内容文字或图片,出于传递更多行业信息而非盈利之目的,同时本网站并不代表赞成其观点或证实其描述,内容仅供参考。版权归原网站、作者所有,若有侵权,请联系我们删除。

2)凡注明“来源-储能中国网” 的内容属储能中国网原创,转载需授权,转载应并注明“来源:储能中国网”。

关于我们 | 联系我们 | 宣传合作 | 人才招聘

本网站部分内容均由编辑从互联网收集整理,如果您发现不合适的内容,请联系我们进行处理,谢谢合作!

版权所有:储能中国网 备案信息:京ICP备2022014822号-1 投稿邮箱:cnnes2022@163.com

Copyright ©2010-2022

京公网安备 11010502049734号

Baidu
map