为创新服务,专业的新型储能信息平台!
当前位置:首页 > 行业资讯

国家发改委发布第二批国家碳达峰试点名单

2025-03-21 17:38:10 来源:国家发改委

关键词:

新能源储能

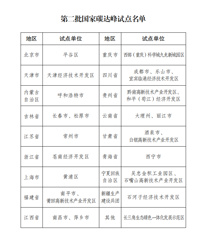
  储能中国网获悉,3月21日,国家发改委发布《关于印发第二批国家碳达峰试点名单的通知》。经试点单位自愿申报、省级发展改革委推荐、省级人民政府审核、国家发展改革委复核,确定第二批27个国家碳达峰试点。有关地区发展改革委对本地区试点城市和园区实施方案进行审核后,于2025年4月25日前报送国家发展改革委(环资司)

  原文如下:

  国家发展改革委办公厅关于印发第二批国家碳达峰试点名单的通知

  发改办环资〔2025〕248号

  各省、自治区、直辖市及计划单列市、新疆生产建设兵团发展改革委,长三角生态绿色一体化发展示范区执委会:

  为落实国务院《2030年前碳达峰行动方案》(国发〔2021〕23号)有关部署,按照《国家碳达峰试点建设方案》(发改环资〔2023〕1409号)工作安排,经试点单位自愿申报、省级发展改革委推荐、省级人民政府审核、国家发展改革委复核,确定第二批27个国家碳达峰试点,现予公布,并就有关事项通知如下:

  一、有关地区发展改革委要高度重视、周密部署、扎实推进国家碳达峰试点建设。各试点城市和园区要切实履行主体责任,把碳达峰试点建设作为加紧本地区经济社会发展全面绿色转型的关键抓手,统筹谋划重点任务、研究推出改革举措、扎实推进重大项目。

  二、各试点城市和园区要按照《国家碳达峰试点建设方案》及《碳达峰试点实施方案编制指南》部署要求,结合自身实际科学编制试点实施方案。有关地区发展改革部门要组织专业力量,对试点实施方案编制工作给予指导和支持。

  三、有关地区发展改革委对本地区试点城市和园区实施方案进行审核后,于2025年4月25日前报送国家发展改革委(环资司)。我们将组织有关方面对各试点实施方案进行审核,并反馈有关修改意见。

  国家发展改革委办公厅

  2025年3月15日

储能中国网版权及免责声明:

1)储能中国网转载其他网站内容文字或图片,出于传递更多行业信息而非盈利之目的,同时本网站并不代表赞成其观点或证实其描述,内容仅供参考。版权归原网站、作者所有,若有侵权,请联系我们删除。

2)凡注明“来源-储能中国网” 的内容属储能中国网原创,转载需授权,转载应并注明“来源:储能中国网”。

关于我们 | 联系我们 | 宣传合作 | 人才招聘

本网站部分内容均由编辑从互联网收集整理,如果您发现不合适的内容,请联系我们进行处理,谢谢合作!

版权所有:储能中国网 备案信息:京ICP备2022014822号-1 投稿邮箱:cnnes2022@163.com

Copyright ©2010-2022

京公网安备 11010502049734号

Baidu
map