为创新服务,专业的新型储能信息平台!
当前位置:首页 > 招标与数据 > 项目招标

50MW200MWh!大唐上海崇明长兴岛独立储能电站EPC总包中标候选人公示

2026-03-21 19:13:15 来源:中国招标投标公共服务平台

关键词:

储能新型储能

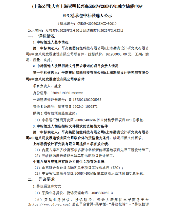
  储能中国网获悉,3月20日,大唐上海崇明长兴岛50MW200MWh独立储能电站EPC总承包中标候选人公示。公示显示,平高储能&上海勘测设计院&中建八局联合体以投标报价16196万元为第一中标候选人预中标。

  根据招标公告,项目业主单位/招标人为大唐长兴(上海)储能科技有限公司。该项目位于上海市崇明区长兴岛兴港路西侧、长兴江南大道北侧,建设规模200MWh,计划工期为2026年4月1日至6月30日,91日历天。

  招标范围:本工程作为EPC总承包工程,除招标人负责大唐集团公司开工前手续办理和甲供设备及提供本项目地勘报告外,其余项目内容全部包含在BPC中。大唐崇明长兴岛50MW/200MWh独立储能电站EPC总承包工程包含电化学储能场、升压站、办公区,包括但不限于:项目的设计、采购、施工、调试、服务(竣工及专项验收工作、各类协调工作等)等全部工作的“交钥匙项目”,其中包括整体系统质保期限的相关服务(包含质保期内所有备品备件、专用工具采购供应以及相关的技术、资料整理提供服务)。

  中标候选人公示如下:

储能中国网版权及免责声明:

1)储能中国网转载其他网站内容文字或图片,出于传递更多行业信息而非盈利之目的,同时本网站并不代表赞成其观点或证实其描述,内容仅供参考。版权归原网站、作者所有,若有侵权,请联系我们删除。

2)凡注明“来源-储能中国网” 的内容属储能中国网原创,转载需授权,转载应并注明“来源:储能中国网”。

关于我们 | 联系我们 | 宣传合作 | 人才招聘

本网站部分内容均由编辑从互联网收集整理,如果您发现不合适的内容,请联系我们进行处理,谢谢合作!

版权所有:储能中国网 备案信息:京ICP备2022014822号-1 投稿邮箱:cnnes2022@163.com

Copyright ©2010-2022

京公网安备 11010502049734号

Baidu
map