为创新服务,专业的新型储能信息平台!
当前位置:首页 > 招标与数据 > 项目招标

600MW/2.4GWh!阿拉善盟独立储能项目备案获批!

2026-03-15 20:25:13 来源:储能中国网

关键词:

储能新型储能

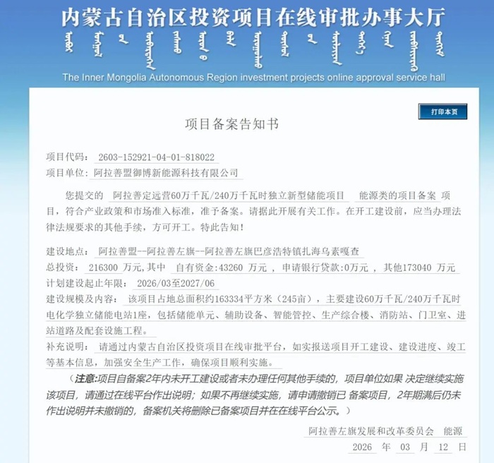
  储能中国网获悉,3月13日,内蒙古自治区投资项目在线审批办事大厅相关信息显示,阿拉善盟御博新能源科技有限公司提交的阿拉善定远营60万千瓦/240万千瓦时独立新型储能项目能源类的项目备案项目,符合产业政策和市场准入标准,准予备案。

  项目信息显示,该项目位于阿拉善盟阿拉善左旗巴彦浩特镇扎海乌素嘎查,总投资21.63亿元。项目占地总面积约163334平方米(245亩),主要建设600MW/2400MWh电化学独立储能电站1座,包括储能单元、辅助设备、智能管控、生产综合楼、消防站、门卫室、进站道路及配套设施工程。计划建设起止年限为2026年3月至2027年6月。

  项目备案告知书如下:

  来源:内蒙古投资项目在线审批办事大厅

储能中国网版权及免责声明:

1)储能中国网转载其他网站内容文字或图片,出于传递更多行业信息而非盈利之目的,同时本网站并不代表赞成其观点或证实其描述,内容仅供参考。版权归原网站、作者所有,若有侵权,请联系我们删除。

2)凡注明“来源-储能中国网” 的内容属储能中国网原创,转载需授权,转载应并注明“来源:储能中国网”。

关于我们 | 联系我们 | 宣传合作 | 人才招聘

本网站部分内容均由编辑从互联网收集整理,如果您发现不合适的内容,请联系我们进行处理,谢谢合作!

版权所有:储能中国网 备案信息:京ICP备2022014822号-1 投稿邮箱:cnnes2022@163.com

Copyright ©2010-2022

京公网安备 11010502049734号

Baidu
map