为创新服务,专业的新型储能信息平台!
当前位置:首页 > 招标与数据 > 项目招标

200MW/400MWh!中建八局四公司中标山东郓城储能电站工程EPC总包

2026-03-04 08:53:01 来源:储能中国网

关键词:

储能新型储能

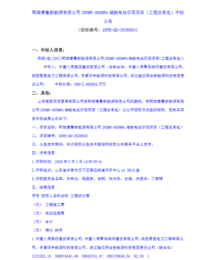
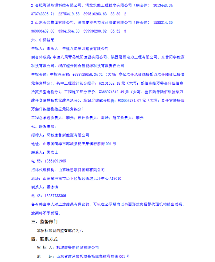
  储能中国网获悉,2026年3月2日,山东菏泽郓城唐鲁新能源有限公司发布200MW/400MWh储能电站示范项目(工程总承包)中标公告。根据公告,中建八局第四建设有限公司(含联合体:中建八局青岛城阳建设有限公司、陕西君奥电力工程有限公司、东营阳宇能源科技有限公司、浙江超云同合新能源科技有限责任公司)以投标报价3.997亿元(折合单价约0.9993元/Wh)中标。

  根据招标公告,该项目位于菏泽市郓城县丁里长街道张武屯村西北处,规划建设一座独立电化学储能电站,备案容量为200MW/400MWh,拟采用磷酸铁锂电池储能系统,除升压站区域,储能设备采用预制舱式模块化安装。

  中标公告原文如下:

储能中国网版权及免责声明:

1)储能中国网转载其他网站内容文字或图片,出于传递更多行业信息而非盈利之目的,同时本网站并不代表赞成其观点或证实其描述,内容仅供参考。版权归原网站、作者所有,若有侵权,请联系我们删除。

2)凡注明“来源-储能中国网” 的内容属储能中国网原创,转载需授权,转载应并注明“来源:储能中国网”。

关于我们 | 联系我们 | 宣传合作 | 人才招聘

本网站部分内容均由编辑从互联网收集整理,如果您发现不合适的内容,请联系我们进行处理,谢谢合作!

版权所有:储能中国网 备案信息:京ICP备2022014822号-1 投稿邮箱:cnnes2022@163.com

Copyright ©2010-2022

京公网安备 11010502049734号

Baidu
map