为创新服务,专业的新型储能信息平台!
当前位置:首页 > 招标与数据 > 项目招标

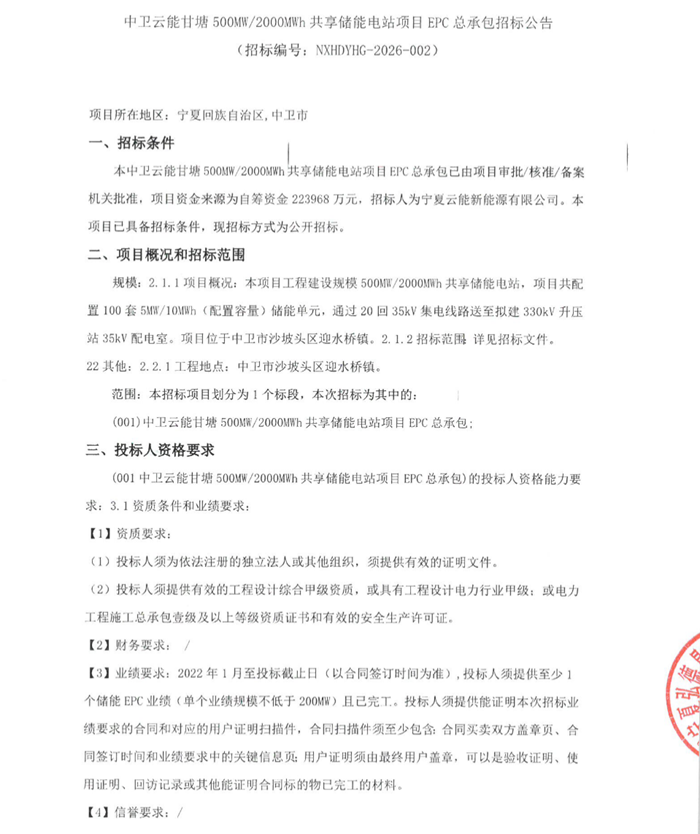
500MW/2GWh!宁夏中卫云能甘塘共享储能电站项目EPC总包招标

2026-03-03 10:20:42 来源:储能中国网

关键词:

储能新型储能

  储能中国网获悉,3月2日,宁夏云能新能源有限公司发布中卫云能甘塘500MW/2000MWh共享储能电站项目EPC总承包招标公告。该项目自筹资金223968万元,折合单价1.12元/Wh。

  项目位于中卫市沙坡头区迎水桥镇,建设规模500MW/2000MWh共享储能电站,项目共配置100套5MW/10MWh(配置容量)储能单元,通过20回35kV集电线路送至拟建330kV升压站35kV配电室。

  本招标项目划分为1个标段,(001)中卫云能甘塘500MW/2000MWh共享储能电站项目EPC总承包。

  原文如下:

储能中国网版权及免责声明:

1)储能中国网转载其他网站内容文字或图片,出于传递更多行业信息而非盈利之目的,同时本网站并不代表赞成其观点或证实其描述,内容仅供参考。版权归原网站、作者所有,若有侵权,请联系我们删除。

2)凡注明“来源-储能中国网” 的内容属储能中国网原创,转载需授权,转载应并注明“来源:储能中国网”。

关于我们 | 联系我们 | 宣传合作 | 人才招聘

本网站部分内容均由编辑从互联网收集整理,如果您发现不合适的内容,请联系我们进行处理,谢谢合作!

版权所有:储能中国网 备案信息:京ICP备2022014822号-1 投稿邮箱:cnnes2022@163.com

Copyright ©2010-2022

京公网安备 11010502049734号

Baidu
map