为创新服务,专业的新型储能信息平台!
当前位置:首页 > 招标与数据 > 项目招标

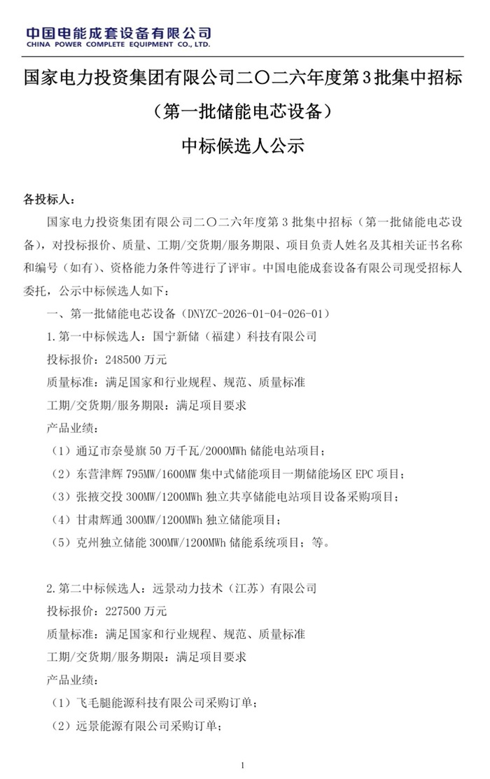
7GWh!国电投2026年度第3批集中招标第一批储能电芯设备中标候选人公示

2026-02-10 09:45:03 来源:国电投电子采购平台

关键词:

储能新型储能

  储能中国网获悉,2月9日,国家电力投资集团发布2026年度第3批集中招标(第一批/7GWh储能电芯设备)中标候选人公示。国宁新储、远景动力、海辰储能、楚能新能源4家入围中标候选人,投标总价22.75-24.85亿元之间,折合单价区间为0.325-0.355元/Wh。

  中标候选人情况如下:

  第一中标候选人:国宁新储(福建)科技有限公司,投标报价24.85亿元,单价约0.355元/Wh;

  第二中标候选人:远景动力技术(江苏)有限公司,投标报价22.75亿元,单价约0.325元/Wh;

  第三中标候选人:厦门海辰储能科技股份有限公司,投标报价24.50亿元,单价约0.350元/Wh。

  第四中标候选人:楚能新能源股份有限公司,投标报价24.15亿元,折合单价约0.345元/Wh。

  根据招标公告,此次招标拟采购总容量7GWh,电芯容量不低于314Ah。

储能中国网版权及免责声明:

1)储能中国网转载其他网站内容文字或图片,出于传递更多行业信息而非盈利之目的,同时本网站并不代表赞成其观点或证实其描述,内容仅供参考。版权归原网站、作者所有,若有侵权,请联系我们删除。

2)凡注明“来源-储能中国网” 的内容属储能中国网原创,转载需授权,转载应并注明“来源:储能中国网”。

关于我们 | 联系我们 | 宣传合作 | 人才招聘

本网站部分内容均由编辑从互联网收集整理,如果您发现不合适的内容,请联系我们进行处理,谢谢合作!

版权所有:储能中国网 备案信息:京ICP备2022014822号-1 投稿邮箱:cnnes2022@163.com

Copyright ©2010-2022

京公网安备 11010502049734号

Baidu
map