为创新服务,专业的新型储能信息平台!
当前位置:首页 > 招标与数据 > 项目招标

7MW/42MWh全钒液流电池储能系统!中国移动淮南数据中心储能项目EPC中标候选人公示

2026-01-22 19:06:36 来源:储能中国网

关键词:

储能新型储能

  储能中国网获悉,1月22日,中国移动长三角(淮南)数据中心7MW-42MWh储能示范项目中标候选人公示。安徽华电工程咨询设计有限公司以投标报价1.0585亿元(折合单价约2.5203元/Wh)预中标。

  中标候选人情况见下:

  第一中标候选人:安徽华电工程咨询设计有限公司,投标报价105850884.00元,折合单价约2.5203元/Wh;

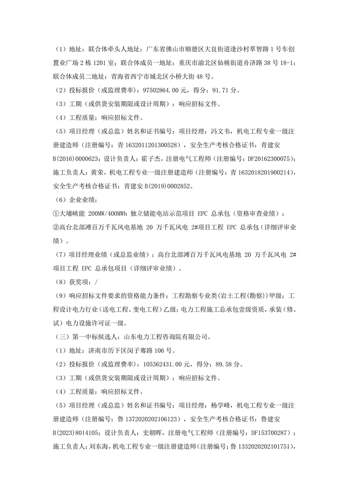
  第二中标候选人:联合体牵头人:广东永光新能源设计咨询有限公司;联合体成员一:中规地环勘测设计有限公司;联合体成员二:中国电建集团青海工程有限公司,投标报价97502864.00元,折合单价约2.3215元/Wh;

  第三中标候选人:山东电力工程咨询院有限公司,投标报价105362431.00元,折合单价约2.5086元/Wh。

  根据招标公告,中国移动长三角(淮南)数据中心7MW-42MWh储能示范项目招标人为淮南皖能智慧能源有限公司,招标范围为主要工作内容(包括但不限于):7MW-42MWh全钒液流电池储能系统及场区场平(包含约4000平方储能应用场地及2000平方预留场地)、生产区、进站道路开口等设计,设备和材料采购、施工安装、整体系统调试、监控设备调试(满足皖能集团对场站监控的相关要求)、涉并网试验、消防验收、启动验收、并网、移交、外部协调、培训等。

  本次项目招标合同估算价:107615379元,计划工期150日历天,从发包人发出书面通知之日起算。

  中标候选人公示原文如下:

储能中国网版权及免责声明:

1)储能中国网转载其他网站内容文字或图片,出于传递更多行业信息而非盈利之目的,同时本网站并不代表赞成其观点或证实其描述,内容仅供参考。版权归原网站、作者所有,若有侵权,请联系我们删除。

2)凡注明“来源-储能中国网” 的内容属储能中国网原创,转载需授权,转载应并注明“来源:储能中国网”。

关于我们 | 联系我们 | 宣传合作 | 人才招聘

本网站部分内容均由编辑从互联网收集整理,如果您发现不合适的内容,请联系我们进行处理,谢谢合作!

版权所有:储能中国网 备案信息:京ICP备2022014822号-1 投稿邮箱:cnnes2022@163.com

Copyright ©2010-2022

京公网安备 11010502049734号

Baidu
map