为创新服务,专业的新型储能信息平台!
当前位置:首页 > 招标与数据 > 项目招标

2.2GW!呼和浩特启动2027年独立新型储能项目竞配工作

2026-01-15 20:13:12 来源:中国招标投标公共服务平台

关键词:

储能新型储能

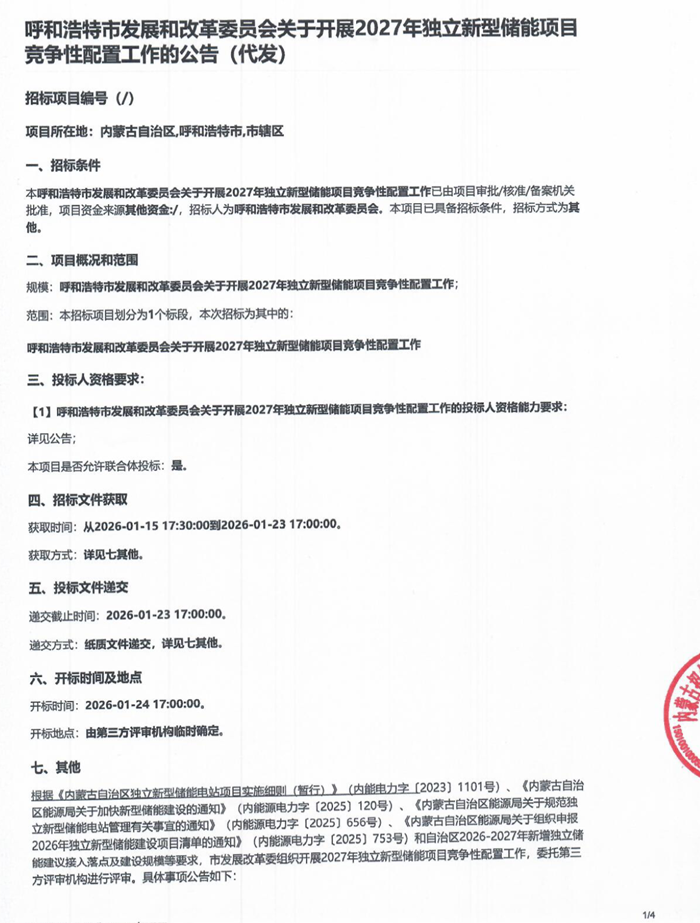
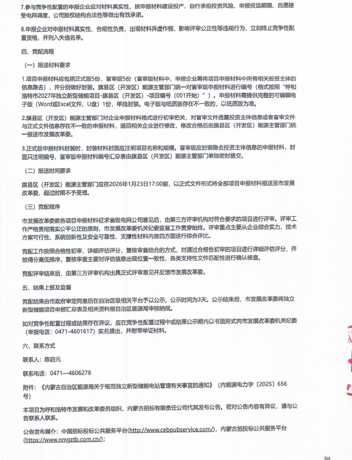
储能中国网获悉,1月15日,呼和浩特市发展和改革委员会发布关于开展2027年独立新型储能项目竞争性配置工作的公告(代发)。

公告表示,内蒙古自治区下达呼和浩特市2027年独立新型储能项目建设规模220万千瓦,可接入鸿盛、察哈尔、新区北、创业二、呼风、黄合少220千伏侧。鸿盛、察哈尔总规模为60万千瓦,新区北、创业二总规模为60万千瓦,呼风总规模为50万千瓦,黄合少总规模为50万干瓦。单个项目申报容量规模按照自治区储能项目相关文件执行,纳入本次新增规模的独立新型储能项目应在2027年底前投产。

原文如下:

储能中国网版权及免责声明:

1)储能中国网转载其他网站内容文字或图片,出于传递更多行业信息而非盈利之目的,同时本网站并不代表赞成其观点或证实其描述,内容仅供参考。版权归原网站、作者所有,若有侵权,请联系我们删除。

2)凡注明“来源-储能中国网” 的内容属储能中国网原创,转载需授权,转载应并注明“来源:储能中国网”。

关于我们 | 联系我们 | 宣传合作 | 人才招聘

本网站部分内容均由编辑从互联网收集整理,如果您发现不合适的内容,请联系我们进行处理,谢谢合作!

版权所有:储能中国网 备案信息:京ICP备2022014822号-1 投稿邮箱:cnnes2022@163.com

Copyright ©2010-2022

京公网安备 11010502049734号

Baidu
map