为创新服务,专业的新型储能信息平台!
当前位置:首页 > 招标与数据 > 项目招标

250MW/1GWh!中铁九局第五工程公司预中标宁夏固原市共享储能电站EPC总承包

2026-01-03 19:19:18 来源:中国招标投标公共服务平台

关键词:

储能新型储能

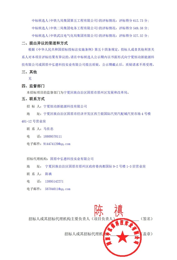
  储能中国网获悉,日前,宁夏固原市原州区彭堡镇蒋口村共享储能电站(250MW/1000MWh)EPC总承包项目发布候选中标人公示。中铁九局集团第五工程有限公司以1.042元/Wh投标报价预中标。

  候选中标人情况如下:

  中标候选人第1名:中铁九局集团第五工程有限公司,投标报价为1.042元/Wh;

  中标候选人第2名:中铁二局集团电务工程有限公司,投标报价为1.045元/Wh;

  中标候选人第3名:中铁武汉电气化局集团有限公司,投标报价为1.038元/Wh。

  根据招标公告,该项目发包人为宁夏恒动新能源科技有限公司,该项目总投资105000万元,建设资金来自发包人自筹和银行贷款组合模式,项目出资比例为100%。

  招标范围为,储能变电站及其送出线路工程、330KV升压站的勘察设计、方案设计、施工图设计及各类专项设计;设备和材料采购、运输及储存;工程施工准备与施工、检查、验收、保修:设备安装与调试;项目试运行、消缺和成功通过试运行的初步验收;工程建设过程中的一切风险;工程竣工(含所有试验)验收、备案、移交以及质保期内的质量保证服务等;同时也包括工程消缺、材料、备品备件、专用工具、消耗品以及相关的技术资料和人员培训、工程过程中的协调等。

  候选中标人公示原文如下:

储能中国网版权及免责声明:

1)储能中国网转载其他网站内容文字或图片,出于传递更多行业信息而非盈利之目的,同时本网站并不代表赞成其观点或证实其描述,内容仅供参考。版权归原网站、作者所有,若有侵权,请联系我们删除。

2)凡注明“来源-储能中国网” 的内容属储能中国网原创,转载需授权,转载应并注明“来源:储能中国网”。

关于我们 | 联系我们 | 宣传合作 | 人才招聘

本网站部分内容均由编辑从互联网收集整理,如果您发现不合适的内容,请联系我们进行处理,谢谢合作!

版权所有:储能中国网 备案信息:京ICP备2022014822号-1 投稿邮箱:cnnes2022@163.com

Copyright ©2010-2022

京公网安备 11010502049734号

Baidu
map