为创新服务,专业的新型储能信息平台!
当前位置:首页 > 招标与数据 > 项目招标

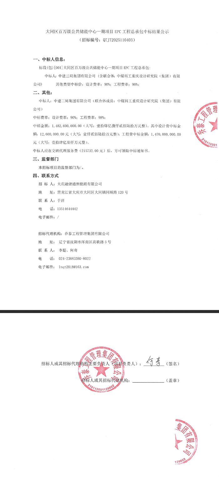
200MW/800MWh!中建三局联合体中标黑龙江大同区百万级公共储能中心一期项目EPC

2025-12-08 20:33:15 来源:储能中国网

关键词:

储能新型储能

  储能中国网获悉,12月8日,大庆融储通新能源有限公司发布大同区百万级公共储能中心一期项目EPC工程总承包中标结果公示。公示显示,中标人为中建三局集团有限公司(含联合体:中煤科工重庆设计研究院(集团)有限公司),中标金额为1,482,600,000.00元,其中设计费12.600.000.00元,工程费1,470,000,000.00元。

  根据招标公告,该项目位于黑龙江省大同区,建设一座以磷酸铁锂电池、水系有机液流电池储能的多元化储能电站,项目容量200MW/800MWh,其中水系有机液流电池 60MW/240MWh,磷酸铁锂电池 140MW/560MWh。

  中标公示原文如下:

储能中国网版权及免责声明:

1)储能中国网转载其他网站内容文字或图片,出于传递更多行业信息而非盈利之目的,同时本网站并不代表赞成其观点或证实其描述,内容仅供参考。版权归原网站、作者所有,若有侵权,请联系我们删除。

2)凡注明“来源-储能中国网” 的内容属储能中国网原创,转载需授权,转载应并注明“来源:储能中国网”。

关于我们 | 联系我们 | 宣传合作 | 人才招聘

本网站部分内容均由编辑从互联网收集整理,如果您发现不合适的内容,请联系我们进行处理,谢谢合作!

版权所有:储能中国网 备案信息:京ICP备2022014822号-1 投稿邮箱:cnnes2022@163.com

Copyright ©2010-2022

京公网安备 11010502049734号

Baidu
map