为创新服务,专业的新型储能信息平台!
当前位置:首页 > 招标与数据 > 项目招标

12.6MW/25.2MWh!思源清能预中标大唐建投怀安新能源和乡村振兴项目储能系统采购

2025-12-06 17:40:48 来源:大唐电子商务平台

关键词:

储能新型储能

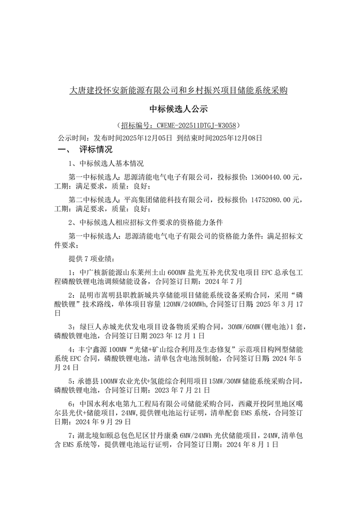
  储能中国网获悉,2025年12月5日,大唐建投怀安新能源有限公司和乡村振兴项目储能系统采购项目发布中标候选人公示。思源清能电气电子有限公司以投标报价13600440.00 元预中标。

  中标候选人情况如下:

  第一中标候选人:思源清能电气电子有限公司,投标报价约1360万元,折合投资单价约0.5397元/Wh;

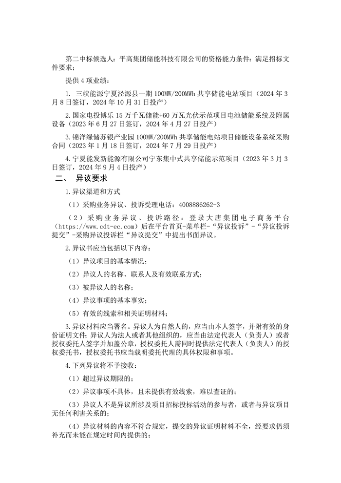
  第二中标候选人:平高集团储能科技有限公司,投标报价约1475万元,折合单价约0.5854元/Wh。

  该项目位于河北,容量为12.6MW/25.2MWh,磷酸铁锂电池储能系统(电池单体的标称容量≥280Ah,储能系统(含电池)整体质保5年),包括储能电池、PCS、EMS、BMS、35kV变压器、交直流汇流设备、预制舱及其配套设备、专用工具、备品备件、技术服务等。

  大唐建投怀安新能源有限公司,成立于2023年3月,注册资本500万元,住所为河北省张家口市怀安县,由大唐国际发电股份有限公司(大唐发电 601991.SH/ 00991.HK)、张家口建设投资集团共同出资设立。

  中标候选人公示原文如下:

储能中国网版权及免责声明:

1)储能中国网转载其他网站内容文字或图片,出于传递更多行业信息而非盈利之目的,同时本网站并不代表赞成其观点或证实其描述,内容仅供参考。版权归原网站、作者所有,若有侵权,请联系我们删除。

2)凡注明“来源-储能中国网” 的内容属储能中国网原创,转载需授权,转载应并注明“来源:储能中国网”。

关于我们 | 联系我们 | 宣传合作 | 人才招聘

本网站部分内容均由编辑从互联网收集整理,如果您发现不合适的内容,请联系我们进行处理,谢谢合作!

版权所有:储能中国网 备案信息:京ICP备2022014822号-1 投稿邮箱:cnnes2022@163.com

Copyright ©2010-2022

京公网安备 11010502049734号

Baidu
map