关键词:
新能源储能
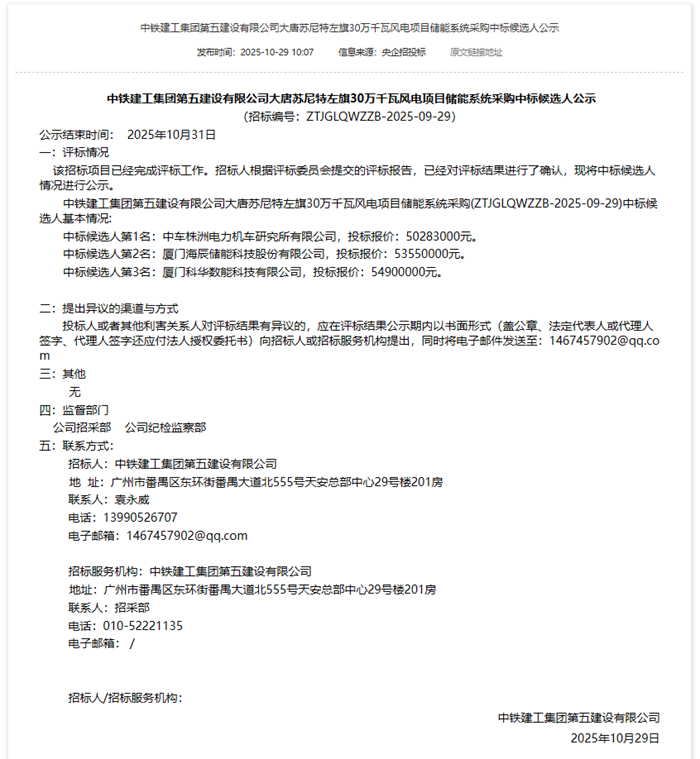
| 储能中国网获悉,10月29日,中铁建工集团第五建设有限公司大唐苏尼特左旗30万千瓦风电项目储能系统采购中标候选人公示。根据公示,中车株洲电力机车研究所有限公司以投标报价50283000元预中标。 中标候选人情况为, 中标候选人第1名:中车株洲电力机车研究所有限公司,投标报价:50283000元。 中标候选人第2名:厦门海辰储能科技股份有限公司,投标报价:53550000元。 中标候选人第3名:厦门科华数能科技有限公司,投标报价:54900000元。 招标公告表示,投标人近三年在中国境内具有累计不低于1GWh磷酸铁锂电池储能系统集成业绩,其中须具有两个单体项目容量为100MWh及以上的磷酸铁锂电化学储能系统集成设备(至少包含电池室/舱、BMS、PCS)的投运业绩。 中标候选人公示原文如下: 
 | 
上一篇:中国电气装备集团发布储能电池(入围)规模集中采购项目成交人名单
下一篇:返回列表
储能中国网版权及免责声明:
1)储能中国网转载其他网站内容文字或图片,出于传递更多行业信息而非盈利之目的,同时本网站并不代表赞成其观点或证实其描述,内容仅供参考。版权归原网站、作者所有,若有侵权,请联系我们删除。
2)凡注明“来源-储能中国网” 的内容属储能中国网原创,转载需授权,转载应并注明“来源:储能中国网”。
 
本网站部分内容均由编辑从互联网收集整理,如果您发现不合适的内容,请联系我们进行处理,谢谢合作!
版权所有:储能中国网 备案信息:京ICP备2022014822号-1 投稿邮箱:cnnes2022@163.com
Copyright ©2010-2022
 
 
 
