为创新服务,专业的新型储能信息平台!
当前位置:首页 > 招标与数据 > 项目招标

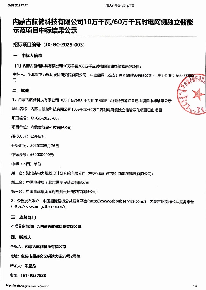
100MW/600MWh!中国电建湖北院(中建四局)中标内蒙古航储包头电网侧独立储能示范项目EPC总包

2025-10-07 10:56:53 来源:内蒙古招投标公共服务平台

关键词:

储能新型储能

  储能中国网获悉,近日,内蒙古航储科技有限公司发布包头10万千瓦/60万千瓦时电网侧独立储能示范项目EPC总承包中标结果公示。湖北省电力规划设计研究院有限公司(中建四局(雄安)新能源建设有限公司)以投标报价66000万元(折合单价1.1元/Wh)中标。

  招标公告表示,项目拟选站址位于内蒙古自治区包头市昆都仑区卜尔汉图镇乌兰计二村,由内蒙古航储科技有限公司投资建设,计划总投资约8亿元;本项目规划容量为10万千瓦/60万千瓦时,储能系统采用预制舱式磷酸铁锂电池储能,本期一次建成。

  招标范围:本工程包含设计、施工、采购一体化工程总承包。项目涵盖设计、采购、施工、调试、并网、验收、移交及保修等全过程。本项目全部设计、采购、建筑安装、调试、检测、并网试运行等全部内容以EPC总承包方式,设备及装饰性材料采购包括但不限于储能设备采购、主变、GIS(或AIS)、35kV配电装置、主控、电缆、设备的采购、催交、运输、接车、接货验收和仓储保管等所有设备及材料的采购。

  根据招标公告,投标人自2021年1月1日至投标截止日(以合同签订时间为准),须至少具有1项100MWh及以上(独立储能或者配套储能)规模储能电站EPC总承包业绩;如为联合体投标,联合体各方均须满足业绩要求。

  计划工期:计划2025年8月30日前开工,2025年12月30日前投产,实现全容量并网。具体开工日期以招标人或监理人书面通知为准。

  原文如下:

储能中国网版权及免责声明:

1)储能中国网转载其他网站内容文字或图片,出于传递更多行业信息而非盈利之目的,同时本网站并不代表赞成其观点或证实其描述,内容仅供参考。版权归原网站、作者所有,若有侵权,请联系我们删除。

2)凡注明“来源-储能中国网” 的内容属储能中国网原创,转载需授权,转载应并注明“来源:储能中国网”。

关于我们 | 联系我们 | 宣传合作 | 人才招聘

本网站部分内容均由编辑从互联网收集整理,如果您发现不合适的内容,请联系我们进行处理,谢谢合作!

版权所有:储能中国网 备案信息:京ICP备2022014822号-1 投稿邮箱:cnnes2022@163.com

Copyright ©2010-2022

京公网安备 11010502049734号

Baidu
map