为创新服务,专业的新型储能信息平台!
当前位置:首页 > 招标与数据 > 项目招标

50MW/100MWh!东方日立预中标三峡川能道孚亚日光伏项目配储储能系统设备采购

2025-09-28 20:03:11 来源:储能中国网

关键词:

储能新型储能

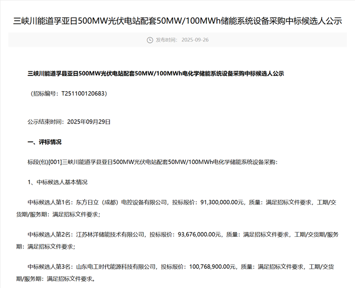
  储能中国网获悉,近日,三峡川能道孚亚日500MW光伏电站配套50MW/100MWh储能系统设备采购中标候选人公示。东方日立(成都)电控设备有限公司以投标报价0.91元/Wh预中标。

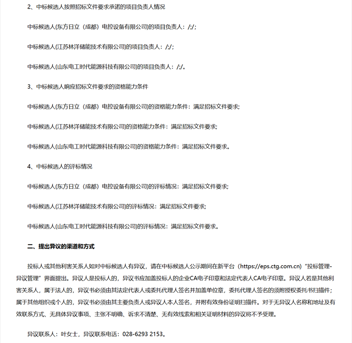
  中标候选人情况如下:

  第一中标候选人:东方日立(成都)电控设备有限公司,投标报价9130万元,折合单价0.91元/Wh;

  第二中标候选人:江苏林洋储能技术有限公司,投标报价9368万元,折合单价0.94元/Wh;

  第三中标候选人:山东电工时代能源科技有限公司,投标报价10077万元,折合单价1.01元/Wh。

  根据招标公告显示,该项目位于四川省道孚县,招标人为三峡物资招标管理有限公司。招标范围为三峡川能道孚县亚日500MW光伏电站配套50MW/100MWh电化学储能系统设备采购正常运行所必需的全套设备、备品备件、专用工具以及现场安装指导、调试等技术服务工作等,采购总容量为50MW/100MWh;包括但不限于储能电池舱及其附属设备、储能变流升压系统、BMS、EMS、储能自用电系统等设备的设计及供货范围内设备元件的选择、设计、制造、试验、包装、运输、交货、现场指导安装、提供工厂图纸及资料、调试、协助验收等。

  公示原文如下:

储能中国网版权及免责声明:

1)储能中国网转载其他网站内容文字或图片,出于传递更多行业信息而非盈利之目的,同时本网站并不代表赞成其观点或证实其描述,内容仅供参考。版权归原网站、作者所有,若有侵权,请联系我们删除。

2)凡注明“来源-储能中国网” 的内容属储能中国网原创,转载需授权,转载应并注明“来源:储能中国网”。

关于我们 | 联系我们 | 宣传合作 | 人才招聘

本网站部分内容均由编辑从互联网收集整理,如果您发现不合适的内容,请联系我们进行处理,谢谢合作!

版权所有:储能中国网 备案信息:京ICP备2022014822号-1 投稿邮箱:cnnes2022@163.com

Copyright ©2010-2022

京公网安备 11010502049734号

Baidu
map