为创新服务,专业的新型储能信息平台!
当前位置:首页 > 招标与数据 > 项目招标

16GWh,本次确定入围供应商,不再另行单独招标!中国电建2025-2026年度储能系统设备框架入围集采招标!

2024-11-13 17:59:57 来源:中国电建

关键词:

储能新型储能

  储能中国网获悉,11月13日,中国电建集团(股份)公司发布2025-2026年度储能系统设备框架入围集中采购项目招标公告。招标公告表示,本次集中采购招标的储能系统设备为中国电力建设集团(股份)有限公司2025-2026 年预计装机总量,采购总量预计为 16GWh。

  本次招标将确定集团公司 2025-2026 年度储能系统设备入围供应商(入围供应商数量根据实际投标人数量确定),并签订框架协议,框架协议有效期至下一年度集中采购结果正式公布为止。在框架采购有效期内,实际采购量有可能超过预估规模,但采购结果仍适用,至框架采购有效期为止。

  除有特殊情况外,集团公司将在具体项目落地、采购需求明确后,根据此次招标结果,直接邀请入围供应商通过谈判采购或竞价采购等二次竞争方式,确定其所需储能系统设备的最终成交单位,并签订采购合同,不再另行单独招标。2025-2026 年,集团公司将按季度汇总采购需求总量,在入围供应商范围内,开展各季度的集中二次竞争工作,并确定成交供应商。集团公司所属各成员企业储能系统设备的采购均按照框架入围名单及协议执行。

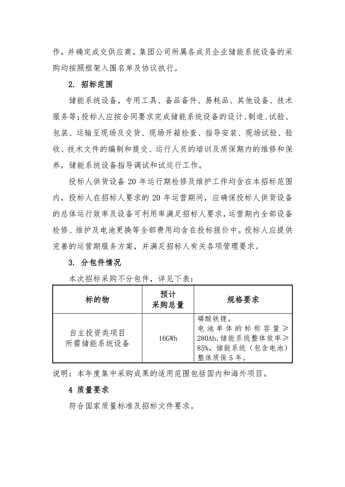
  招标范围:

  储能系统设备,专用工具、备品备件、易耗品、其他设备、技术服务等;投标人应按合同要求完成储能系统设备的设计、制造、试验、包装、运输至现场及交货、现场开箱检查、指导安装、现场试验、验收、技术文件的编制和提交、运行人员的培训及质保期内的维修和保养,储能系统设备指导调试和试运行工作。

  投标人供货设备20年运行期检修及维护工作均含在本招标范围内,投标人在招标人要求的20年运营期间,应确保投标人供货设备的总体运行效率及设备可利用率满足招标人要求,运营期内全部设备检修、维护及电池更换等全部费用均含在投标报价中。投标人应提供完善的运营期服务方案,并满足招标人有关各项管理要求。

  招标公告指出,本次招标采购不分包件,本年度集中采购成果的适用范围包括国内和海外项目。

  资格要求:

  集成系统供货业绩:近三年内(2021年1月至今)具备储能系统合同业绩不少于1000MWh,同时至少具有1项国内单体项目容量不低于100MWh 的储能电站项目储能系统业绩

  投标人具备电池单体、PCS(储能变流器)、EMS(能量管理系统)、BMS(电池管理系统)四项中1项及以上的自主研发及生产能力,电池生产日期不得早于项目实际供货日期超过3个月(投标人需提供相关承诺)。

  投标人需承诺近三年供货的储能电池系统产品无火灾事故发生。

  招标公告原文如下:

储能中国网版权及免责声明:

1)储能中国网转载其他网站内容文字或图片,出于传递更多行业信息而非盈利之目的,同时本网站并不代表赞成其观点或证实其描述,内容仅供参考。版权归原网站、作者所有,若有侵权,请联系我们删除。

2)凡注明“来源-储能中国网” 的内容属储能中国网原创,转载需授权,转载应并注明“来源:储能中国网”。

关于我们 | 联系我们 | 宣传合作 | 人才招聘

本网站部分内容均由编辑从互联网收集整理,如果您发现不合适的内容,请联系我们进行处理,谢谢合作!

版权所有:储能中国网 备案信息:京ICP备2022014822号-1 投稿邮箱:cnnes2022@163.com

Copyright ©2010-2022

京公网安备 11010502049734号

Baidu
map