为创新服务,专业的新型储能信息平台!
当前位置:首页 > 招标与数据 > 项目招标

50MW/100MWh!中车株洲所预中标陕投喀什500MW光伏治沙储能系统设备采购

2024-11-11 20:59:45 来源:储能中国网

关键词:

储能新型储能

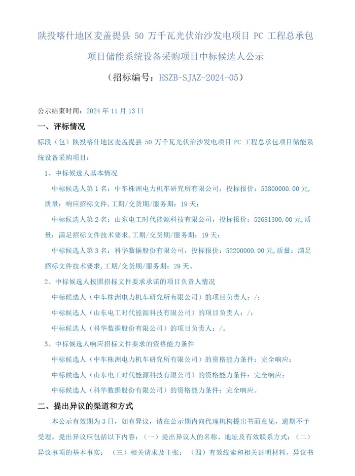
  储能中国网获悉,11月1日,陕投喀什地区麦盖提县50万千瓦光伏治沙发电项目储能系统设备采购中标候选人公示,储能规模50MW/100MWh。中车株洲所以单价0.538元/Wh预中标。

  根据招标公告,本项目新建一座配套储能电站。总装机容量为50MW/100MWh,放电倍率为0.5C,共设置20个储能电池舱,10个变流升压一体机舱。储能场区的电能经过变流升压一体机升压至35kV之后以两回集电线路接入升压站35kV配电装置室。

  中标候选人情况如下:

  第一中标候选人:中车株洲电力机车研究所有限公司,投标报价5380万元,折合单价0.538元/Wh;

  第二中标候选人:山东电工时代能源科技有限公司,投标报价5268.13万元,折合单价0.527元/Wh;

  第三中标候选人:科华数据股份有限公司,投标报价5220万元,折合单价0.522元/Wh。

  中标候选人公告原文如下:

储能中国网版权及免责声明:

1)储能中国网转载其他网站内容文字或图片,出于传递更多行业信息而非盈利之目的,同时本网站并不代表赞成其观点或证实其描述,内容仅供参考。版权归原网站、作者所有,若有侵权,请联系我们删除。

2)凡注明“来源-储能中国网” 的内容属储能中国网原创,转载需授权,转载应并注明“来源:储能中国网”。

关于我们 | 联系我们 | 宣传合作 | 人才招聘

本网站部分内容均由编辑从互联网收集整理,如果您发现不合适的内容,请联系我们进行处理,谢谢合作!

版权所有:储能中国网 备案信息:京ICP备2022014822号-1 投稿邮箱:cnnes2022@163.com

Copyright ©2010-2022

京公网安备 11010502049734号

Baidu
map