为创新服务,专业的新型储能信息平台!
当前位置:首页 > 企业动态

云南省能源集团正式亮相

2026-01-23 10:55:17 来源:深圳证券交易所

关键词:

新能源储能

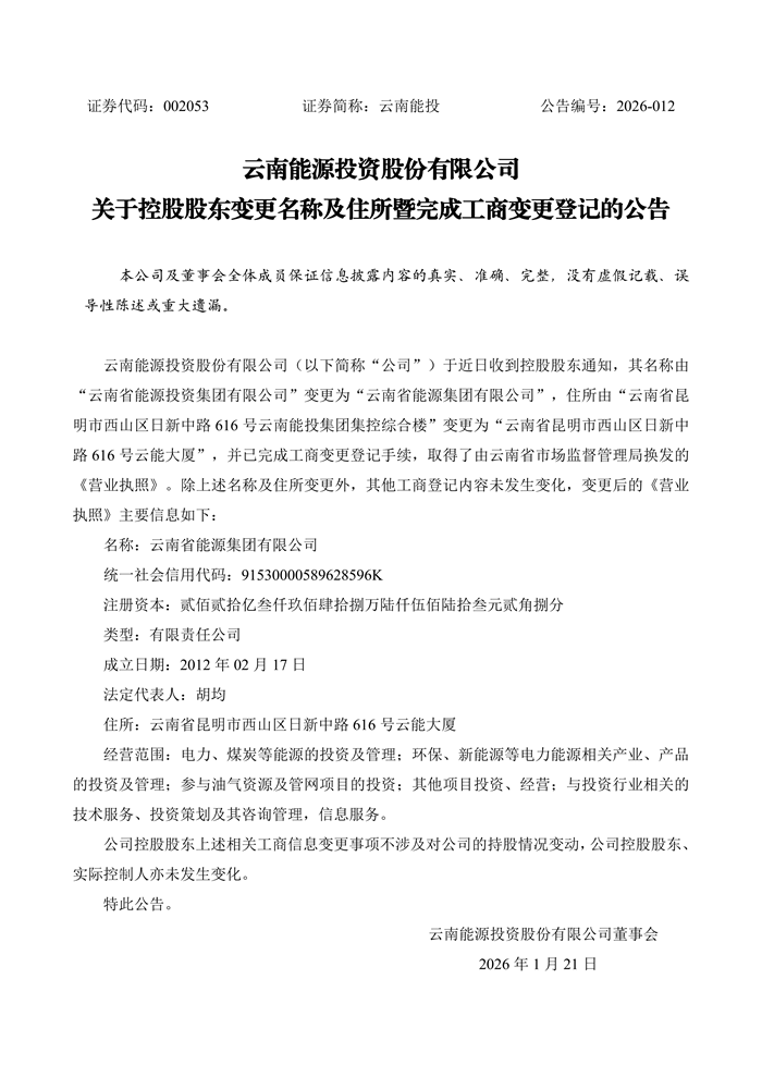
  储能中国网获悉,1月20日,云南能投公告称,近日收到控股股东通知,其名称由“云南省能源投资集团有限公司”变更为“云南省能源集团有限公司”,住所由“云南省昆明市西山区日新中路616号云南能投集团集控综合楼”变更为“云南省昆明市西山区日新中路616号云能大厦”,并已完成工商变更登记手续,取得了由云南省市场监督管理局换发的《营业执照》。除上述名称及住所变更外,其他工商登记内容未发生变化,变更后的《营业执照》主要信息如下:

  名称:云南省能源集团有限公司

  统一社会信用代码:91530000589628596K

  注册资本:贰佰贰拾亿叁仟玖佰肆拾捌万陆仟伍佰陆拾叁元贰角捌分

  类型:有限责任公司

  成立日期:2012年02月17日

  法定代表人:胡均

  住所:云南省昆明市西山区日新中路616号云能大厦

  经营范围:电力、煤炭等能源的投资及管理;环保、新能源等电力能源相关产业、产品的投资及管理;参与油气资源及管网项目的投资;其他项目投资、经营;与投资行业相关的技术服务、投资策划及其咨询管理,信息服务。

  云南省能源集团有限公司是以能源、现代物流、绿色能源新材料为三大主业的省属国有重要骨干企业,是云南省能源战略实施和能源产业改革创新发展的重要平台。截至2024年末,集团资产总额2634亿元,实现营收995亿元,利润总额39亿元,实现经营性净现流103亿元。集团权益装机超2300万千瓦、占全省电力总装机约15%,其中绿色电力装机占比超80%。

  详见公告

储能中国网版权及免责声明:

1)储能中国网转载其他网站内容文字或图片,出于传递更多行业信息而非盈利之目的,同时本网站并不代表赞成其观点或证实其描述,内容仅供参考。版权归原网站、作者所有,若有侵权,请联系我们删除。

2)凡注明“来源-储能中国网” 的内容属储能中国网原创,转载需授权,转载应并注明“来源:储能中国网”。

关于我们 | 联系我们 | 宣传合作 | 人才招聘

本网站部分内容均由编辑从互联网收集整理,如果您发现不合适的内容,请联系我们进行处理,谢谢合作!

版权所有:储能中国网 备案信息:京ICP备2022014822号-1 投稿邮箱:cnnes2022@163.com

Copyright ©2010-2022

京公网安备 11010502049734号

Baidu
map