为创新服务,专业的新型储能信息平台!
当前位置:首页 > 企业动态

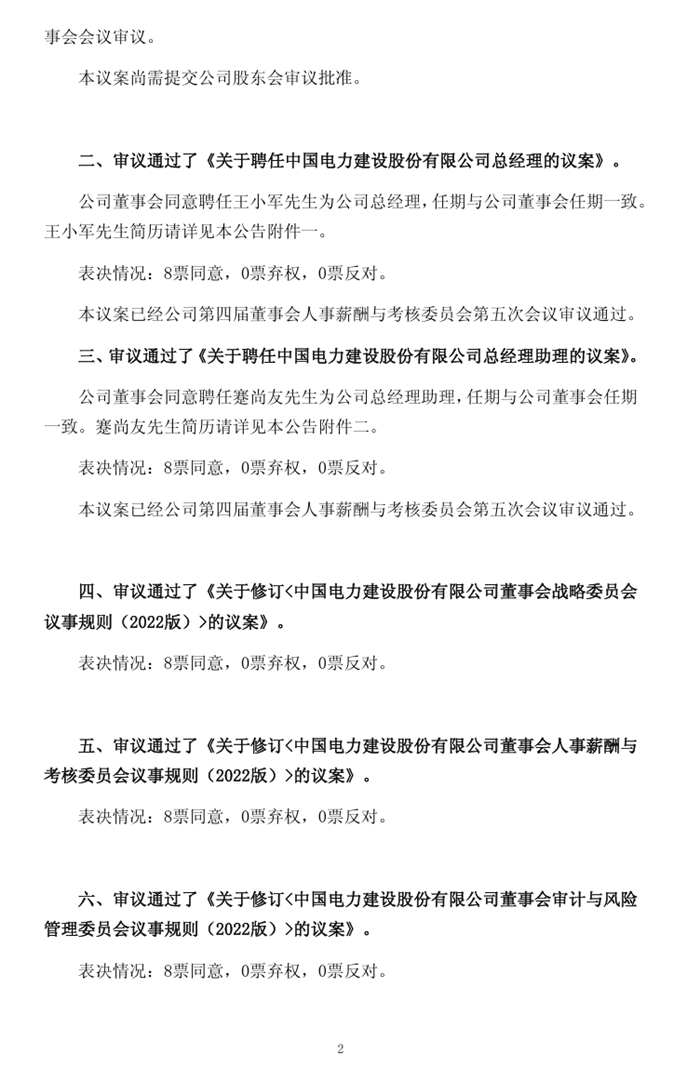
王小军任中国电建总经理

2025-12-16 13:24:31 来源:中国电建公告

关键词:

储能新型储能

储能中国网获悉,12月16日,中国电建发布公告称,公司第四届董事会第十五次会议于12月15日召开。会议审议通过了《关于确定中国电力建设股份有限公司第四届董事会董事候选人的议案》。经公司控股股东中国电力建设集团有限公司提名、公司董事会人事薪酬与考核委员会审核,公司董事会同意推举王小军先生为公司第四届董事会董事候选人,任期与第四届董事会其他董事任期一致。

会议审议通过了《关于聘任中国电力建设股份有限公司总经理的议案》。公司董事会同意聘任王小军先生为公司总经理,任期与公司董事会任期一致。 

会议审议通过了《关于聘任中国电力建设股份有限公司总经理助理的议案》。公司董事会同意聘任蹇尚友先生为公司总经理助理,任期与公司董事会任期一致。

王小军简历:

王小军,男,1971年8月出生,历任中国电建集团华东勘测设计研究院有限公司海外事业发展部副主任、采购与现场管理业务部经理、设备成套项目部副主任,海外事业管理部副主任,土耳其Bure、Feke1、Feke2设备成套项目经理、总工程师,办公室主任;中国电建集团华东勘测设计研究院有限公司副总经理;中国电建集团华东勘测设计研究院有限公司党委书记、副总经理;中国电建集团华东勘测设计研究院有限公司党委副书记、董事、总经理;中国电力建设集团有限公司华东区域总部总经理、党工委副书记;中国电力建设集团(股份)有限公司党委委员;中国电力建设集团有限公司华东区域总部总经理、党工委副书记;中国电力建设集团有限公司党委常委;中国电力建设集团有限公司华东区域总部总经理、党工委副书记;中国电力建设集团有限公司党委常委;中国电力建设股份有限公司党委常委、副总经理;现任中国电力建设集团有限公司党委副书记、董事、总经理。

原文如下:

储能中国网版权及免责声明:

1)储能中国网转载其他网站内容文字或图片,出于传递更多行业信息而非盈利之目的,同时本网站并不代表赞成其观点或证实其描述,内容仅供参考。版权归原网站、作者所有,若有侵权,请联系我们删除。

2)凡注明“来源-储能中国网” 的内容属储能中国网原创,转载需授权,转载应并注明“来源:储能中国网”。

关于我们 | 联系我们 | 宣传合作 | 人才招聘

本网站部分内容均由编辑从互联网收集整理,如果您发现不合适的内容,请联系我们进行处理,谢谢合作!

版权所有:储能中国网 备案信息:京ICP备2022014822号-1 投稿邮箱:cnnes2022@163.com

Copyright ©2010-2022

京公网安备 11010502049734号

Baidu
map