为创新服务,专业的新型储能信息平台!
当前位置:首页 > 企业动态

宁德时代再锁长单,容百科技被列为钠电正极粉料第一供应商,每年采购比例不低于总采购量的60%

2025-11-17 22:15:19 来源:容百科技等

关键词:

储能电池储能

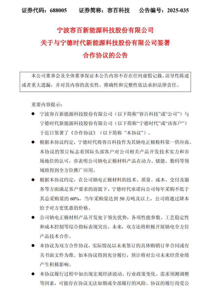
  储能中国网获悉,11月16日晚间,容百科技发布公告称,公司与宁德时代签署合作协议,根据协议,宁德时代将容百科技作为其钠电正极粉料第一供应商。并承诺每年向容百科技采购比例不低于其总采购量的60%。

  协议中提到,如果宁德时代当年采购量达到50万吨及以上,容百科技将给予更优惠的价格。该协议自签署日起生效,有效期至2029年12月31日。协议到期前3个月,双方如无异议将自动续约。

  此次合作协议的签署,正值宁德时代钠离子电池技术取得重大突破之际。此前,宁德时代钠新电池通过了GB38031-2025《电动汽车用动力蓄电池安全要求》新国标认证,成为全球首款通过新国标认证的钠离子电池。作为宁德时代的钠电正极粉料第一供应商,容百科技与其建立了钠电正极材料规模采购合作意向。

  近年来,宁德时代在钠电领域动作频频。其中,今年4月21日,其推出钠离子电池品牌“钠新”,首次将钠离子电池推向大规模量产。

  该公司推出两款钠离子电池产品:钠新乘用车动力电池和钠新24V重卡启驻一体蓄电池,均实现零下40℃至零上70℃的全温域适配。宁德时代在回复投资者时预测表示,钠离子电池可以覆盖超四成的国内乘用车市场需求,具备广阔的目标市场空间。

  容百科技还在上述公告中表示,本次战略合作双方还将积极开展钠电全方位产品技术合作。其多年来在钠电领域持续进行战略性投入,其钠电正极产品在各项性能参数、工艺稳定性和成本控制等综合指标上表现突出,在动力、储能、启停电源等领域已在国内外头部战略电池厂商中占据领先位置。

  临近年末,锂电行业频现“锁单”事件,除容百科技外,天赐材料、嘉元科技、海博思创等企业均与宁德时代、国轩高科等巨头签署长期供应协议,涉及电解液、负极集流体、储能电池等多个领域,总金额动辄数百亿元。

  2025年11月6日,天赐材料全资子公司九江天赐与国轩高科签订电解液采购协议,锁定2026-2028年87万吨电解液供应,预计总营收约696亿元,叠加此前签订的瑞浦兰钧80万吨、楚能新能源55万吨等长单,合计锁定超222万吨电解液供应量,显著强化未来业绩确定性。

  11月12日晚,头部储能厂商海博思创披露,其与宁德时代签署战略合作协议,明确2026年1月1日至2028年12月31日,海博思创应确保其(向宁德时代的)采购量累计不低于200GWh,宁德时代确保按海博思创需求量纲供应。该合作协议总时长达10年(2026年至2035年)。

  11月5日晚,嘉元科技自愿披露,公司与宁德时代签订了框架协议。双方通过协议约定了新型电池用负极集流体材料(包括但不限于固态电池用铜箔)等方面的合作。其中明确量化了2026年至2028年嘉元科技需对宁德时代优先保障至少62.6万吨电池负极集流体材料产能。券商分析师估算,该需求合计对应产值高达660亿元左右。

  来源:容百科技等

储能中国网版权及免责声明:

1)储能中国网转载其他网站内容文字或图片,出于传递更多行业信息而非盈利之目的,同时本网站并不代表赞成其观点或证实其描述,内容仅供参考。版权归原网站、作者所有,若有侵权,请联系我们删除。

2)凡注明“来源-储能中国网” 的内容属储能中国网原创,转载需授权,转载应并注明“来源:储能中国网”。

关于我们 | 联系我们 | 宣传合作 | 人才招聘

本网站部分内容均由编辑从互联网收集整理,如果您发现不合适的内容,请联系我们进行处理,谢谢合作!

版权所有:储能中国网 备案信息:京ICP备2022014822号-1 投稿邮箱:cnnes2022@163.com

Copyright ©2010-2022

京公网安备 11010502049734号

Baidu
map