为创新服务,专业的新型储能信息平台!
当前位置:首页 > 企业动态

大唐国际换帅!李霄飞任董事长

2025-10-29 19:31:02 来源:大唐发电

关键词:

新能源风电光伏

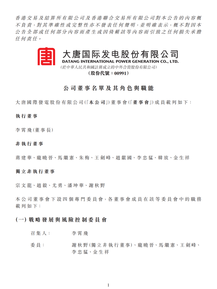
  储能中国网获悉,10月28日,大唐国际发电股份有限公司召开董事会,审议通过《关于选举公司第十二届董事会董事长的议案》,同意李霄飞先生为公司第十二届董事会董事长,任期自本次董事会选举通过之日起至第十二届董事会任期结束之日止。李凯先生不再担任公司第十二届董事会董事长职务。

  李霄飞先生,现年48岁,硕士研究生,正高级工程师。曾任大唐新疆发电有限公司党委副书记、副总经理;中国大唐集团煤业有限责任公司副总经理、纪委书记、工会主席,总经理、党委副书记;中国大唐集团有限公司技术经济中心主任;中国大唐集团技术经济研究院有限公司执行董事、党委书记、总经理;中国大唐集团有限公司战略规划部(企业管理部、全面深化改革办公室)主任;中国大唐集团有限公司经营管理部主任。

  大唐国际发电股份有限公司是由中国大唐集团公司控股的中外合资企业。公司成立于1994年,是第一家在伦敦上市的中国企业、第一家在香港上市的中国电力企业,第一家同时在香港、伦敦、上海三地上市的中国企业。

  大唐国际是中国最大的独立发电公司之一,历经30年,所属运营企业及在建项目遍及全国20个省区,经营产业以火电、水电、风电、光伏为主的发电业务,公司正逐步发展成为绿色低碳、多能互补、高效协同的大型综合能源上市公司。截至2024年底,公司装机容量达到7911万千瓦。

  大唐国际践行“双碳”目标要求,以实现绿色低碳转型为发展方向,大力发展新能源等战略性新兴产业,有序推进存量煤电转型升级和重点保供煤电项目建设,统筹打好新能源提速增效、煤电提质增效和新产业开发拓展攻坚战。截至2024年底,公司新增发电机组容量6,700.263兆瓦,其中风电项目2,594.2兆瓦、光伏项目1,704.823兆瓦,低碳清洁能源装机占比进一步提升至40.37%。

  公告原文如下:

储能中国网版权及免责声明:

1)储能中国网转载其他网站内容文字或图片,出于传递更多行业信息而非盈利之目的,同时本网站并不代表赞成其观点或证实其描述,内容仅供参考。版权归原网站、作者所有,若有侵权,请联系我们删除。

2)凡注明“来源-储能中国网” 的内容属储能中国网原创,转载需授权,转载应并注明“来源:储能中国网”。

关于我们 | 联系我们 | 宣传合作 | 人才招聘

本网站部分内容均由编辑从互联网收集整理,如果您发现不合适的内容,请联系我们进行处理,谢谢合作!

版权所有:储能中国网 备案信息:京ICP备2022014822号-1 投稿邮箱:cnnes2022@163.com

Copyright ©2010-2022

京公网安备 11010502049734号

Baidu
map