为创新服务,专业的新型储能信息平台!
当前位置:首页 > 企业动态

天合储能高管多人变动,杨豹任天合光能储能事业部总裁

2025-09-22 22:26:45 来源:天合光能、能源一号

关键词:

储能新型储能

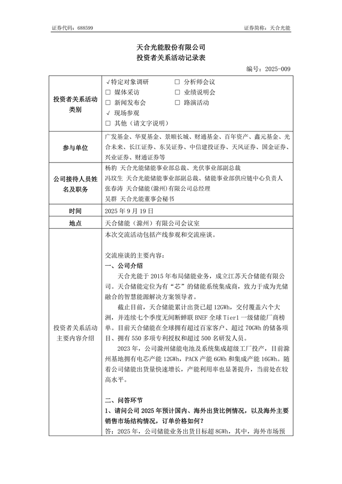
  储能中国网获悉,9月22日,天合光能发布2025年9月19日投资者关系活动记录。其中,公司接待人员姓名及职务显示,杨豹已升任天合光能储能事业部总裁、光伏事业部副总裁。另外,目前担任天合光能储能事业部副总裁及储能事业部供应链中心的负责人为冯玟生。张春涛,任天合储能(滁州)有限公司总经理。

  杨豹负责天合储能全业务线

  据悉,杨豹此前职务包括了天合光能全球营销总裁、兼中国区负责人。其本人的职务提升变动,就在近期。他本人负责天合储能整个事业部的管理。由于出色的储能市场营销能力,促进了天合在这个新兴行业中的发展,因此这可能是其职务得到提升的重要因素之一。

  杨豹在2013年,就已经入职天合光能。此前他也有过多家企业的工作经历:曾在晶澳科技、天华阳光等作为职业经理人出现。

  其在天华阳光曾担任供应链管理副总裁兼中国区总裁,负责过组件供应网络、战略合作伙伴及中国电站项目开发。在欧贝黎新能源科技股份有限公司也担任过运营副总裁。他本人获得了中国人民大学MBA学位。

  2024年左右,天合光能进行了组织架构的全面调整,目前分为四个主要业务:光伏产品(含组件业务)、储能业务、系统解决方案(如支架、分布式系统即天合富家等、集中式电站、其他)、数字能源业务(新能源运维)、新能源发电以及其他。

  2024年,天合储能板块营收为23.35亿,同比上年增长19.1%,毛利率为近13%。另一板块数字能源服务的营收为19.63亿,同比营收增幅近100%。这两个板块营收增幅较快。组件所在的光伏产品营收依然是最高的,达557亿;系统解决方案营收为188亿,毛利率为18.4个百分点。

  附:天合光能:2025年9月19日投资者关系活动记录表

储能中国网版权及免责声明:

1)储能中国网转载其他网站内容文字或图片,出于传递更多行业信息而非盈利之目的,同时本网站并不代表赞成其观点或证实其描述,内容仅供参考。版权归原网站、作者所有,若有侵权,请联系我们删除。

2)凡注明“来源-储能中国网” 的内容属储能中国网原创,转载需授权,转载应并注明“来源:储能中国网”。

关于我们 | 联系我们 | 宣传合作 | 人才招聘

本网站部分内容均由编辑从互联网收集整理,如果您发现不合适的内容,请联系我们进行处理,谢谢合作!

版权所有:储能中国网 备案信息:京ICP备2022014822号-1 投稿邮箱:cnnes2022@163.com

Copyright ©2010-2022

京公网安备 11010502049734号

Baidu
map