为创新服务,专业的新型储能信息平台!
当前位置:首页 > 企业动态

杞县禾畅新能、华锐风电中选河南杞县“驭风行动”源网荷储试点项目

2024-11-19 21:20:38 来源:风芒能源

关键词:

新能源储能

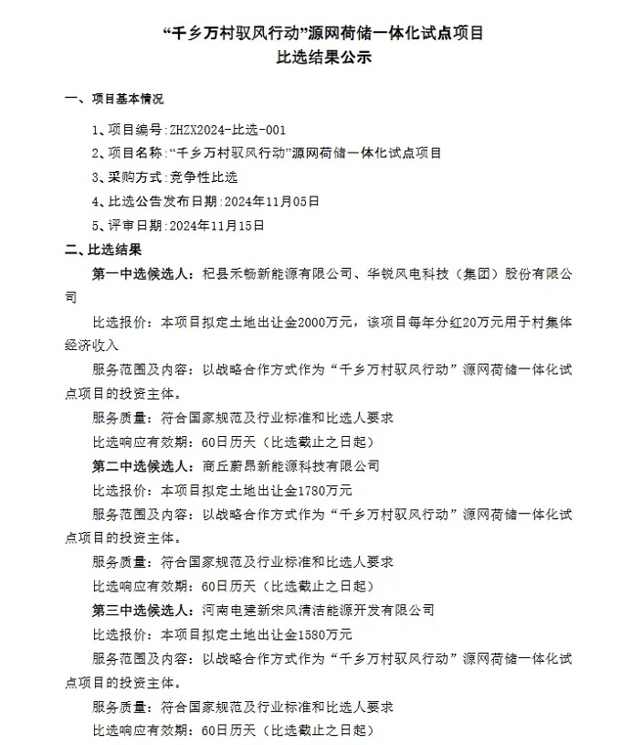
  近日,河南杞县“千乡万村驭风行动”源网荷储一体化试点项目比选结果公示。

  根据结果,中标人为杞县禾畅新能源有限公司、华锐风电科技(集团)股份有限公司,其比选报价为,本项目拟定土地出让金2000万元,该项目每年分红20万元用于村集体经济收入。

  据了解,杞县禾畅新能源有限公司由杞县瑞固新能源有限公司间接持股51%,三峡能源间接持股49%。

  风芒能源根据公开信息不完全梳理,河南省已有安阳县、宜阳县、杞县等公示“千乡万村驭风行动”试点项目竞选结果。安阳县“千乡万村驭风行动”项目中选企业为阳光新能源开发股份有限公司。宜阳县“千乡万村驭风行动”试点项目中选企业为河南华电福新能源有限公司。

  10月12日,河南省发改委、河南省农业农村厅印发《河南省“千乡万村驭风行动”总体方案》的通知指出,在具备条件的县(市、区)农村地区,以行政村为单位,分阶段建成一批就地就近开发利用的风电项目。从试点起步,总结经验,稳步推广。

  试点阶段(2024年-2025年):原则上每个县(市、区)根据本方案要求选1个行政村(或临近行政村联合)开展试点示范,优先支持开展整村开发类源网荷储一体化项目的行政村纳入“千乡万村驭风行动”试点,每个试点项目建设规模不超过2万千瓦。

  推广阶段(2026年-2030年):在总结试点成功经验的基础上,梳理完善“千乡万村驭风行动”的发展政策和体制机制,因地制宜,稳步推广。

  详情见下:

储能中国网版权及免责声明:

1)储能中国网转载其他网站内容文字或图片,出于传递更多行业信息而非盈利之目的,同时本网站并不代表赞成其观点或证实其描述,内容仅供参考。版权归原网站、作者所有,若有侵权,请联系我们删除。

2)凡注明“来源-储能中国网” 的内容属储能中国网原创,转载需授权,转载应并注明“来源:储能中国网”。

关于我们 | 联系我们 | 宣传合作 | 人才招聘

本网站部分内容均由编辑从互联网收集整理,如果您发现不合适的内容,请联系我们进行处理,谢谢合作!

版权所有:储能中国网 备案信息:京ICP备2022014822号-1 投稿邮箱:cnnes2022@163.com

Copyright ©2010-2022

京公网安备 11010502049734号

Baidu
map