为创新服务,专业的新型储能信息平台!
当前位置:首页 > 行业资讯

山东发布:进一步优化集中式可再生能源发电、新型储能、常规电源项目接入管理的通知

2026-02-03 13:44:43 来源:国网山东省电力公司

关键词:

新能源储能

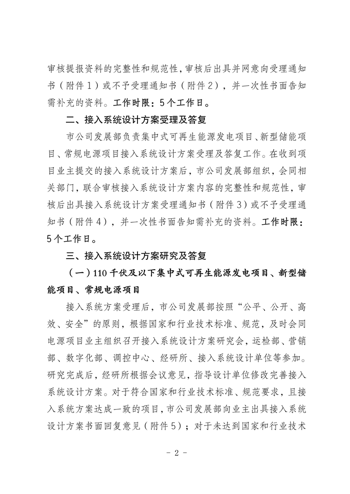
  储能中国网获悉,2026年1月20日,山东电力公司发布《关于进一步优化集中式可再生能源发电项目、新型储能项目、常规电源项目接入管理的通知》,明确110kV以上风电、光伏、储能项目的接入批复流程及时限要求。

  具体见原文通知:

储能中国网版权及免责声明:

1)储能中国网转载其他网站内容文字或图片,出于传递更多行业信息而非盈利之目的,同时本网站并不代表赞成其观点或证实其描述,内容仅供参考。版权归原网站、作者所有,若有侵权,请联系我们删除。

2)凡注明“来源-储能中国网” 的内容属储能中国网原创,转载需授权,转载应并注明“来源:储能中国网”。

关于我们 | 联系我们 | 宣传合作 | 人才招聘

本网站部分内容均由编辑从互联网收集整理,如果您发现不合适的内容,请联系我们进行处理,谢谢合作!

版权所有:储能中国网 备案信息:京ICP备2022014822号-1 投稿邮箱:cnnes2022@163.com

Copyright ©2010-2022

京公网安备 11010502049734号

Baidu
map