为创新服务,专业的新型储能信息平台!
当前位置:首页 > 行业资讯

鼓励配建源、网侧储能!湖北省风电、光伏项目申报:储能等权重60%,可按储能容量最高5倍申报新能源等

2025-10-30 20:19:41 来源:湖北省能源局

关键词:

新能源储能

  储能中国网获悉,近日,湖北省能源局发布关于推进新能源发电项目建设的通知。申报范围包括六大类项目,分别是国家和省试点示范项目、百万千瓦新能源基地项目、煤电与新能源联营项目、风光水储一体化项目、风光水储一体化项目、能源战略性新兴产业奖励类项目及其他项目。

  在涉及储能方面,通知表示,

  省级新型储能示范项目在2025年6月底前实现全容量并网的,可申报不超过储能电站装机容量5倍的新能源发电项目(扣减已安排的规模)。已完成设备调试、具备出氢条件的电解水制氢项目,可按照1000Nm³/h制氢能力配套50MW新能源项目的比例,申报新能源发电项目。

  其中指出,各地要巩固新能源开发领域不当市场干预专项整治成果,持续优化市场环境,不得强制要求新能源开发建设单位配套产业、配建储能。

  电网企业要指导各地方、各项目单位优化项目布局,优先推进接网消纳条件相对较好的项目。对于目前接入困难地区,电网企业统筹新能源项目并网需求和电网建设,在后续年度中滚动接入。在新能源占比高、电网接入消纳受限区域,鼓励自愿建设电源侧、电网侧新型储能。

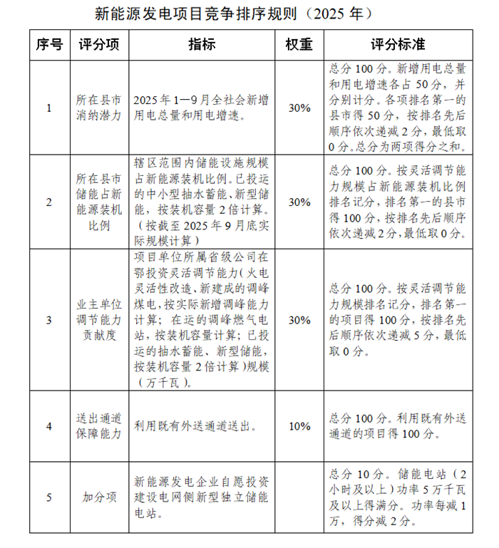
  另外,在通知附件《新能源发电项目竞争排序规则(2025年)》中显示,

  所在县市储能占新能源装机比例。该指标权重30%,总分100分。按灵活调节能力规模占新能源装机比例排名记分,排名第一的县市得100分,按排名先后顺序依次递减2分,最低取0分。灵活性调节能力的计算过程中,已投运的中小型抽水蓄能、新型储能,按装机容量2倍计算(按截至2025年9月底实际规模计算)。

  业主单位调节能力贡献度。该指标权重30%。按灵活调节能力规模排名记分,排名第一的项目得100分,按排名先后顺序依次递减5分,最低取0分。火电灵活性改造、调峰煤电均可计算灵活性调节能力。对于已投运的抽水蓄能、新型储能,按装机容量2倍计算规模(万千瓦)。

  加分项。总分10分。储能电站(2小时及以上)功率5万千瓦及以上得满分。功率每减1万,得分减2分。该项指标主要针对新能源发电企业自愿投资建设电网侧新型独立储能电站。

  原文如下:

  省能源局关于推进新能源发电项目建设的通知

  鄂能源新能〔2025〕50号

  各市、州、直管市、神农架林区发改委(能源局),国网湖北省电力有限公司,有关项目单位:

  2025年是“十四五”规划收官之年,也是“十五五”谋篇布局之年。为贯彻习近平总书记在联合国气候变化峰会发表的视频致辞精神,落实省委、省政府支点建设决策部署,实施新能源装机倍增行动,加强风光发电资源开发利用,有力支撑实现“有电可用、用电不贵、服务更优”,努力完成国家下达的可再生能源消纳责任权重目标,现就推进新能源发电项目建设有关事项通知如下。

  一、申报范围

  (一)国家和省试点示范项目。全省加强风光发电资源利用试点县开展资源普查、项目谋划、开发主体优选等工作并取得阶段性成果的,可申报不超过10万千瓦的新能源发电项目。国家农村能源革命试点县取得阶段性成效、达到国家能源局调度要求的,可按照试点方案确定的建设规模申报续建新能源发电项目。落实国家科技重大专项建设要求的,可根据要求申报新能源发电项目。

  (二)百万千瓦新能源基地项目。纳入全省规划的十个风光火储百万千瓦新能源基地一期项目全部建成、二期项目全部开工的,可在百万千瓦规划目标内申报续建新能源发电项目。

  (三)煤电与新能源联营项目。落实国家关于煤电与新能源联营政策要求,对调峰煤电完成火电灵活性改造和新投产的,可按实际新增调峰能力的2倍申报新能源发电项目(扣减已安排的规模)。新建调峰煤电主体工程开工的,可按设计新增调峰能力的1倍申报新能源发电项目(扣减已安排的规模)。

  (四)风光水储一体化项目。已核准并开工的抽水蓄能项目,主体工程开工、尚未配套新能源建设规模的,可申报不超过抽蓄装机容量10%的新能源发电项目。投资过半的(以统计部门核定纳统的数据为准),可申报不超过抽蓄装机容量50%的新能源发电项目(扣减已安排的规模)。

  (五)能源战略性新兴产业奖励类项目。省级新型储能示范项目在2025年6月底前实现全容量并网的,可申报不超过储能电站装机容量5倍的新能源发电项目(扣减已安排的规模)。已完成设备调试、具备出氢条件的电解水制氢项目,可按照1000Nm³/h制氢能力配套50MW新能源项目的比例,申报新能源发电项目。

  (六)其他项目。支持各类所有制企业参与风光发电资源开发,已和县级以上人民政府签署新能源发电项目投资协议、且不在前述1—5类项目申报范围的企业,可申报本类项目。原则上每个县(市、区)申报项目不超过1个。

  以上项目单个申报规模不超过10万千瓦。未列入2025年度开发建设规模的项目在后续年度中滚动安排。风电场升级改造项目按照国家相关管理办法组织实施。

  二、申报条件

  (一)投资主体。风光发电资源利用试点县、国家农村能源革命试点县项目由试点县优选投资主体。风光火储百万千瓦新能源基地所在市州县应加强资源统筹,优先支持基地续建项目。煤电与新能源联营项目、水风光一体化项目、能源战略性新兴产业奖励类项目分别由调峰煤电、抽蓄电站、产业项目的业主单位作为投资主体,或者由业主单位的控股方作为投资主体。各投资主体已和县级以上人民政府签署新能源发电项目投资协议。

  (二)用地条件。新能源发电项目符合国家国土空间用途管制政策、生态环境保护政策,项目选址避让耕地、生态保护红线、自然保护地、水源保护区、文物保护点、军事禁区等敏感区。光伏发电项目取得属地自然资源、农业农村、林业、水利、生态环境、文物保护、军事等部门的合规性审查意见。风电项目取得属地自然资源部门的用地支持性意见。使用非国有建设土地的项目,业主单位已和土地权属单位(或个人)签订流转(租赁)意向协议。

  (三)项目备案。新能源发电项目在明确建设地点后,光伏项目办理备案证明,风电项目取得赋码。备案内容(包括投资主体、建设规模、建设地点等)必须与合规性审查意见完全一致。

  (四)接网方案。新能源发电项目已制定接入系统设计方案,明确拟接入的变电站、接入电压等级、送出工程距离等。鼓励利用既有送出通道扩建、续建项目。

  三、工作流程

  (一)业主申请。符合本通知要求的业主单位,在确定具体项目后,于11月10日前向省能源局书面申请纳入全省2025年度新能源开发建设规模。项目信息及相关支持性文件同步上传湖北新能源项目管理平台(以下简称“管理平台”)。

  (二)逐级审核。市县能源主管部门对项目逐级进行审核,重点审查申报主体是否符合资格条件、支持性文件是否齐全有效等。在11月14日前将符合要求的项目通过管理平台推送至省能源局。

  (三)评分排序。省能源局以消纳为导向,按照新能源发电项目竞争排序规则(详见附件),对通过审核的项目组织开展评分排序(加强风光发电资源利用试点项目不参与评分排序)。

  (四)接网校核。省电力公司按照项目排序结果开展接网校核,在40个工作日之内反馈校核结果。

  (五)确认公布。对具备接网条件的项目,省能源局公布项目名单。

  四、工作要求

  (一)优化投资环境。各地要巩固新能源开发领域不当市场干预专项整治成果,持续优化市场环境,不得强制要求新能源开发建设单位配套产业、配建储能。

  (二)做好接网服务。电网企业要指导各地方、各项目单位优化项目布局,优先推进接网消纳条件相对较好的项目。对于目前接入困难地区,电网企业统筹新能源项目并网需求和电网建设,在后续年度中滚动接入。在新能源占比高、电网接入消纳受限区域,鼓励自愿建设电源侧、电网侧新型储能。

  (三)抓好项目实施。项目名单公布之后,各投资开发企业要抓紧办理开工前手续,开工后按月填报项目投资完成情况、形象进度,确保施工安全、建设质量。

  (四)做好政策衔接。2024年度政策性配置建设规模的项目单位未申报或者未通过接网校核的,可按照本通知重新申报新能源项目;不在本通知申报范围内的,继续按照原通知执行,在取得省电力公司接网校核意见后,纳入相应年度新能源开发建设方案。

  (五)纳入信用体系。各投资主体应对项目申报材料的真实性、合法合规性负责。对存在弄虚作假等行为的,经查实后予以通报约谈或纳入失信名单。

  附件:新能源发电项目竞争排序规则(2025年)

  湖北省能源局

  2025年10月22日

储能中国网版权及免责声明:

1)储能中国网转载其他网站内容文字或图片,出于传递更多行业信息而非盈利之目的,同时本网站并不代表赞成其观点或证实其描述,内容仅供参考。版权归原网站、作者所有,若有侵权,请联系我们删除。

2)凡注明“来源-储能中国网” 的内容属储能中国网原创,转载需授权,转载应并注明“来源:储能中国网”。

关于我们 | 联系我们 | 宣传合作 | 人才招聘

本网站部分内容均由编辑从互联网收集整理,如果您发现不合适的内容,请联系我们进行处理,谢谢合作!

版权所有:储能中国网 备案信息:京ICP备2022014822号-1 投稿邮箱:cnnes2022@163.com

Copyright ©2010-2022

京公网安备 11010502049734号

Baidu
map