为创新服务,专业的新型储能信息平台!
当前位置:首页 > 行业资讯

35个项目,3.45GW/7.425GWh!四川发布第二批电网侧新型储能项目清单

2025-10-24 10:51:40 来源:四川省发改委

关键词:

储能新型储能

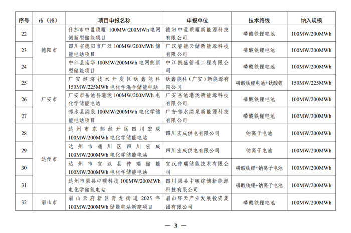
储能中国网获悉,10月24日,四川省发改委发布关于印发《四川省电网侧新型储能项目清单(2025年第二批)》的通知。本次列入的电网侧储能项目共35个,规模3.45GW/7.425GWh。其中,

成都13个项目,规模1.2GW/2.6GWh;自贡4个项目,规模400MW/1GWh;泸州4个项目,规模400MW/1GWh;德阳3个项目,共计规模300MW/600MWh;广安3个项目,共计共计规模350MW/625MWh;达州4个项目,共计规模共计规模400MW/800MWh;眉山4个项目,共计规模共计规模400MW/800MWh。

本次项目技术涉及包括磷酸铁锂电池、全钒液流电池、磷酸铁锂+钠离子电池、磷酸铁锂电池+钠离子电池、钠离子电池、磷酸铁锂电池+钛酸锂等。

详见原文:

关于印发《四川省电网侧新型储能项目清单(2025年第二批)》的通知

(川发改能源〔2025〕518号)

相关市(州)发展改革委、能源行业主管部门,能源运行主管部门,国网四川电力、有关企业:

为进一步增强电力系统调节能力,推动电网侧新型储能电站科学合理布局建设,省发展改革委、省能源局根据我省迎峰度夏电力保供情况,组织开展了项目征集遴选、评审工作,并形成《四川省电网侧新型储能项目清单(2025年第二批)》,现印发你们。

请项目业主按照市场化原则加快推进项目实施,争取早日建成投运。电网企业积极做好接入并网等工作,确保配套接网工程同步投产使用。相关地方行业主管部门加强对项目的指导、协调,强化项目调度,按月报送项目推进情况,自本通知印发之日起1年内未实质性开工建设的项目将予以调出项目清单。各有关单位均要切实履行安全生产责任,严格落实消防等管理要求,确保项目建设、运行安全。

附件:四川省电网侧新型储能项目清单(2025年第二批)

四川省发展和改革委员会

四川省能源局

2025年10月22日 

储能中国网版权及免责声明:

1)储能中国网转载其他网站内容文字或图片,出于传递更多行业信息而非盈利之目的,同时本网站并不代表赞成其观点或证实其描述,内容仅供参考。版权归原网站、作者所有,若有侵权,请联系我们删除。

2)凡注明“来源-储能中国网” 的内容属储能中国网原创,转载需授权,转载应并注明“来源:储能中国网”。

关于我们 | 联系我们 | 宣传合作 | 人才招聘

本网站部分内容均由编辑从互联网收集整理,如果您发现不合适的内容,请联系我们进行处理,谢谢合作!

版权所有:储能中国网 备案信息:京ICP备2022014822号-1 投稿邮箱:cnnes2022@163.com

Copyright ©2010-2022

京公网安备 11010502049734号

Baidu
map